HOME   LIST
‹–   –›

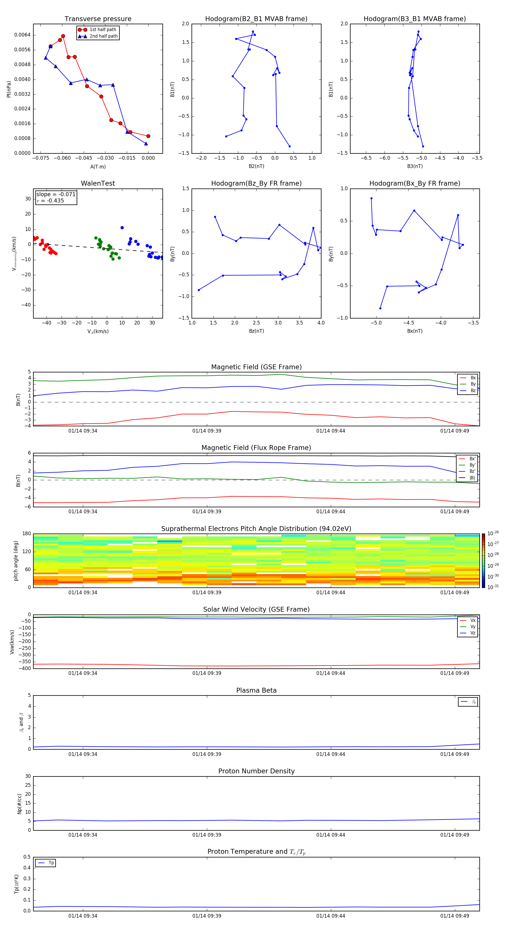
Flux Rope in 2001

Flux Rope Event 2001-01-14 09:32 ~ 2001-01-14 09:50 (19 minutes)


plot