HOME   LIST
‹–   –›

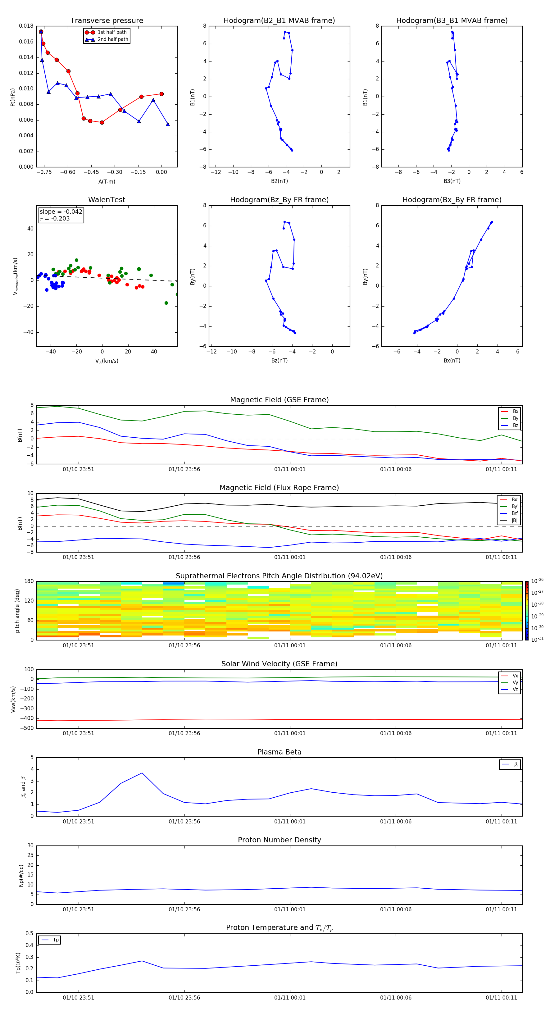
Flux Rope in 2001

Flux Rope Event 2001-01-10 23:49 ~ 2001-01-11 00:12 (24 minutes)


plot