HOME   LIST
‹–   –›

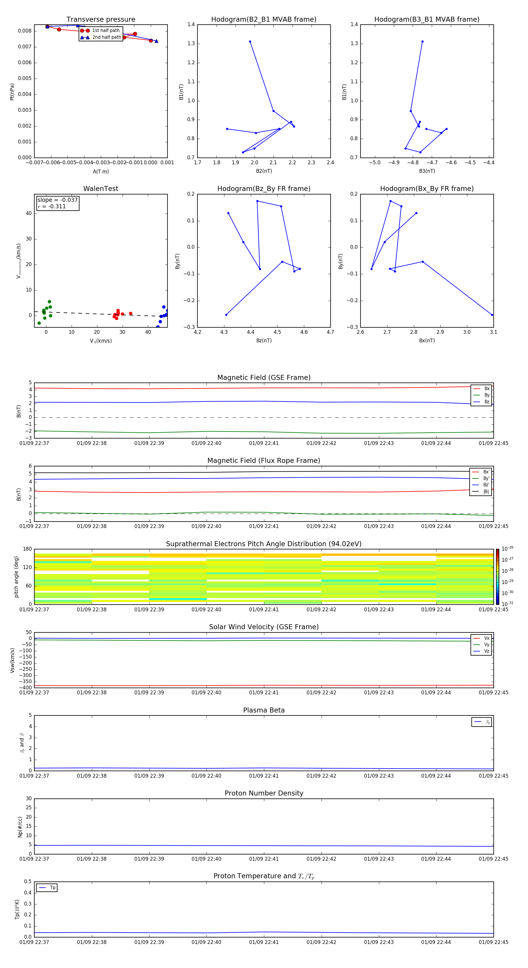
Flux Rope in 2001

Flux Rope Event 2001-01-09 22:37 ~ 2001-01-09 22:45 (9 minutes)


plot