HOME   LIST
‹–   –›

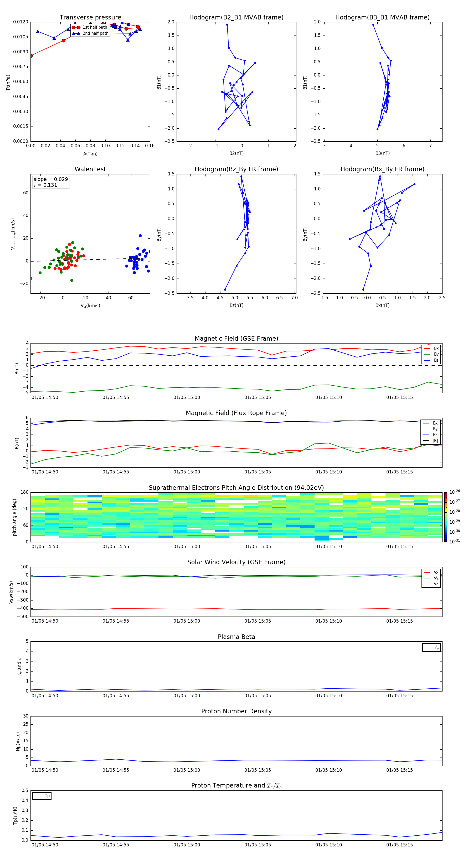
Flux Rope in 2001

Flux Rope Event 2001-01-05 14:49 ~ 2001-01-05 15:18 (30 minutes)


plot