HOME   LIST
‹–   –›

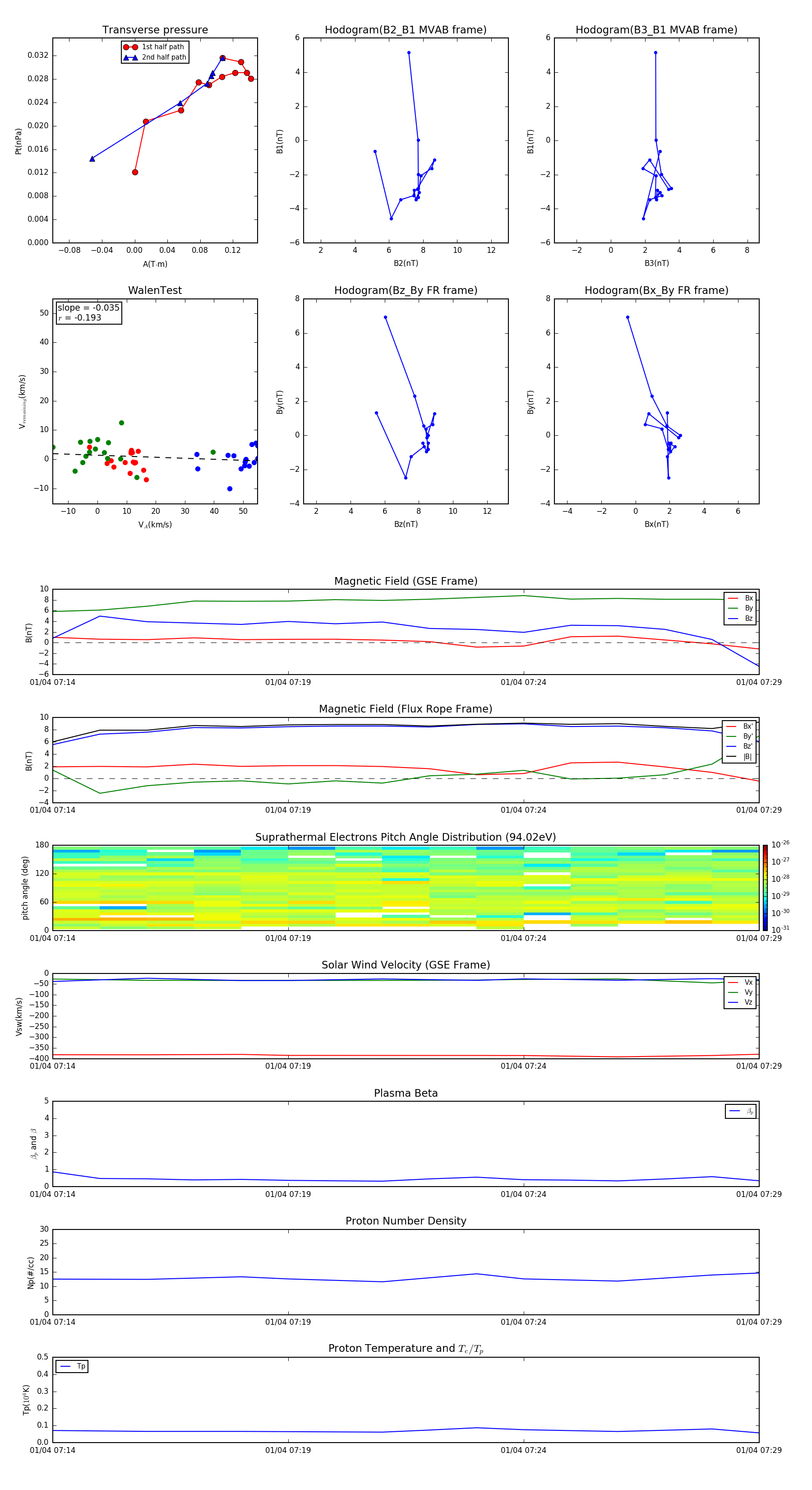
Flux Rope in 2001

Flux Rope Event 2001-01-04 07:14 ~ 2001-01-04 07:29 (16 minutes)


plot