HOME   LIST
‹–   –›

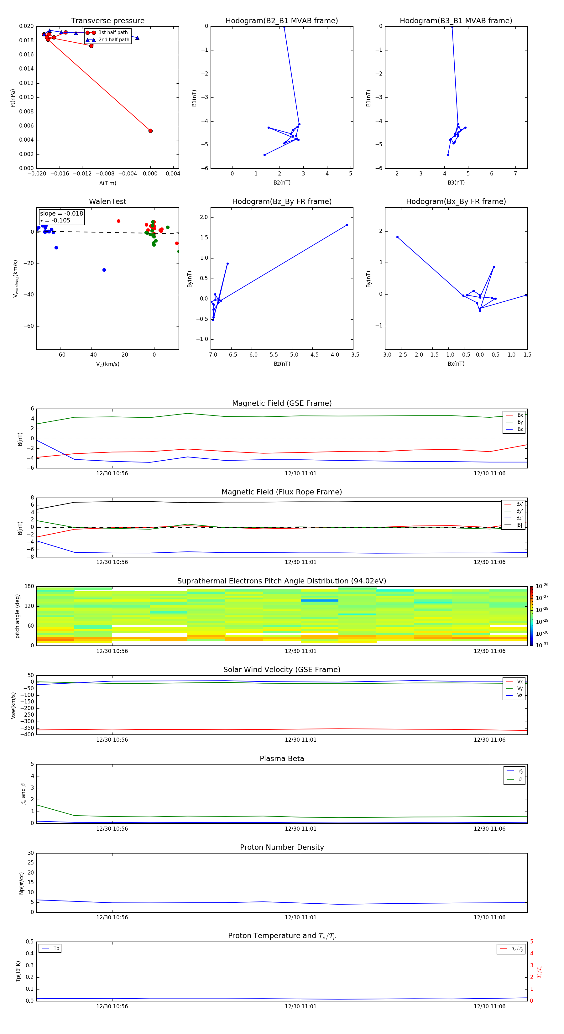
Flux Rope in 2000

Flux Rope Event 2000-12-30 10:54 ~ 2000-12-30 11:07 (14 minutes)


plot