HOME   LIST
‹–   –›

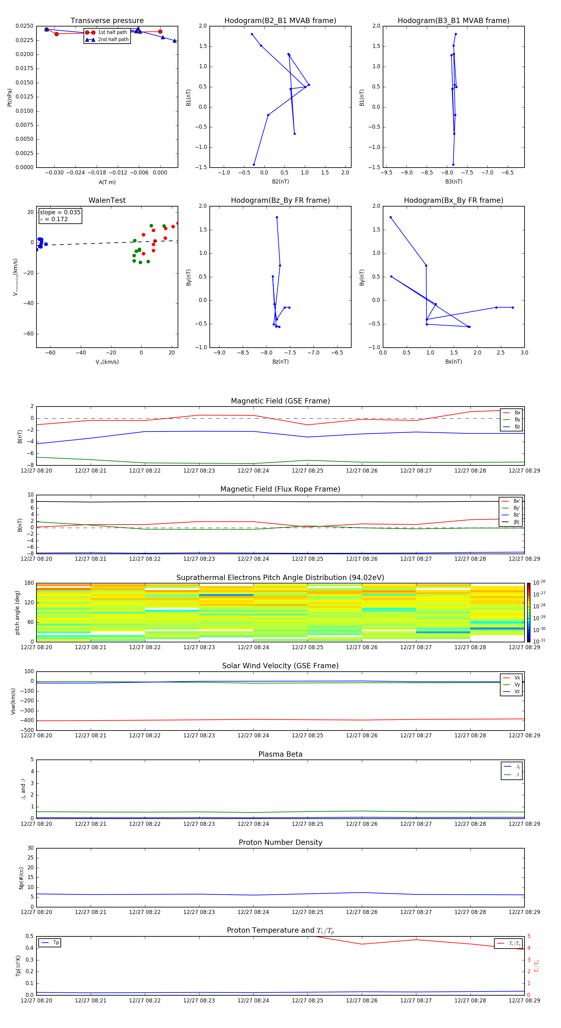
Flux Rope in 2000

Flux Rope Event 2000-12-27 08:20 ~ 2000-12-27 08:29 (10 minutes)


plot