HOME   LIST
‹–   –›

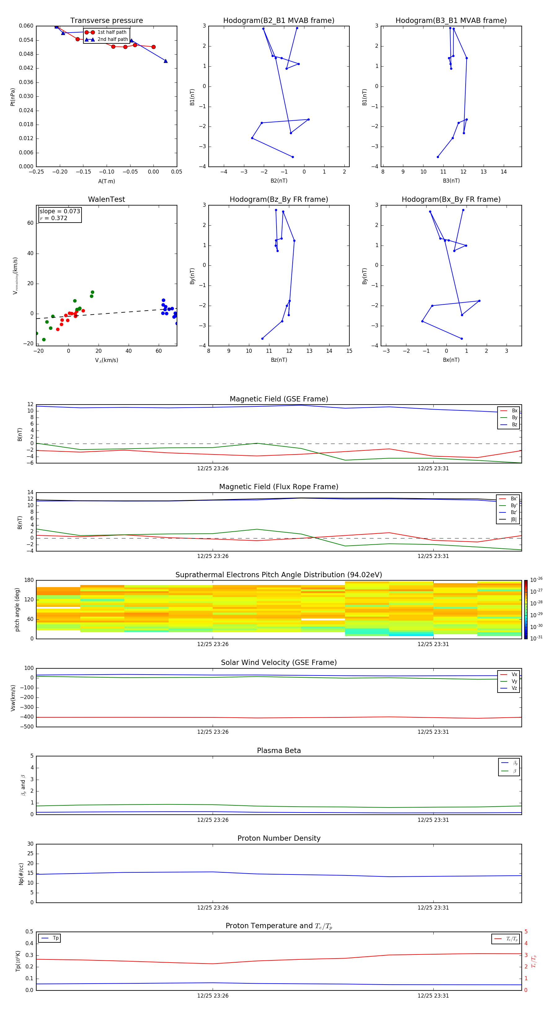
Flux Rope in 2000

Flux Rope Event 2000-12-25 23:22 ~ 2000-12-25 23:33 (12 minutes)


plot