HOME   LIST
‹–   –›

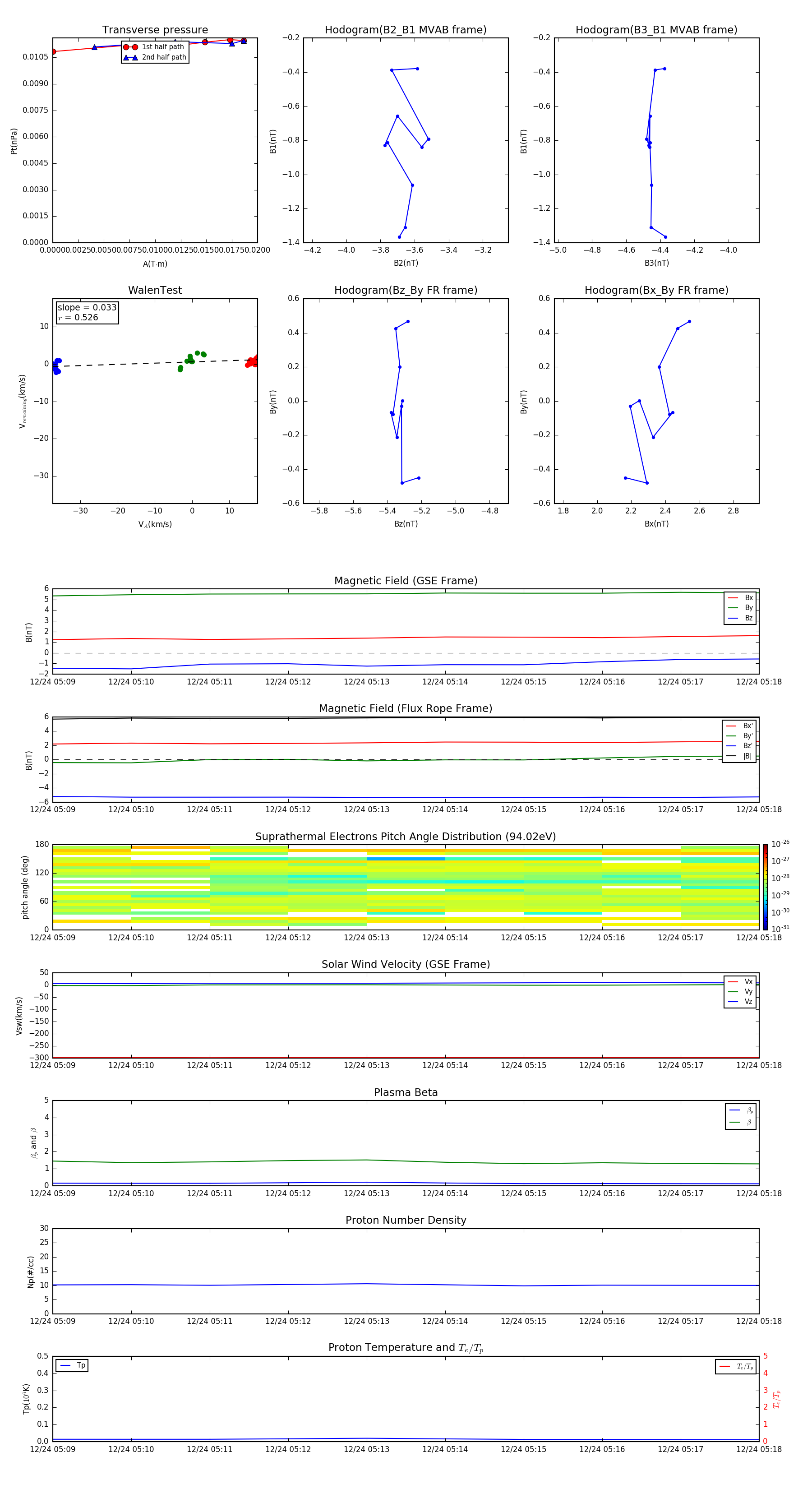
Flux Rope in 2000

Flux Rope Event 2000-12-24 05:09 ~ 2000-12-24 05:18 (10 minutes)


plot