HOME   LIST
‹–   –›

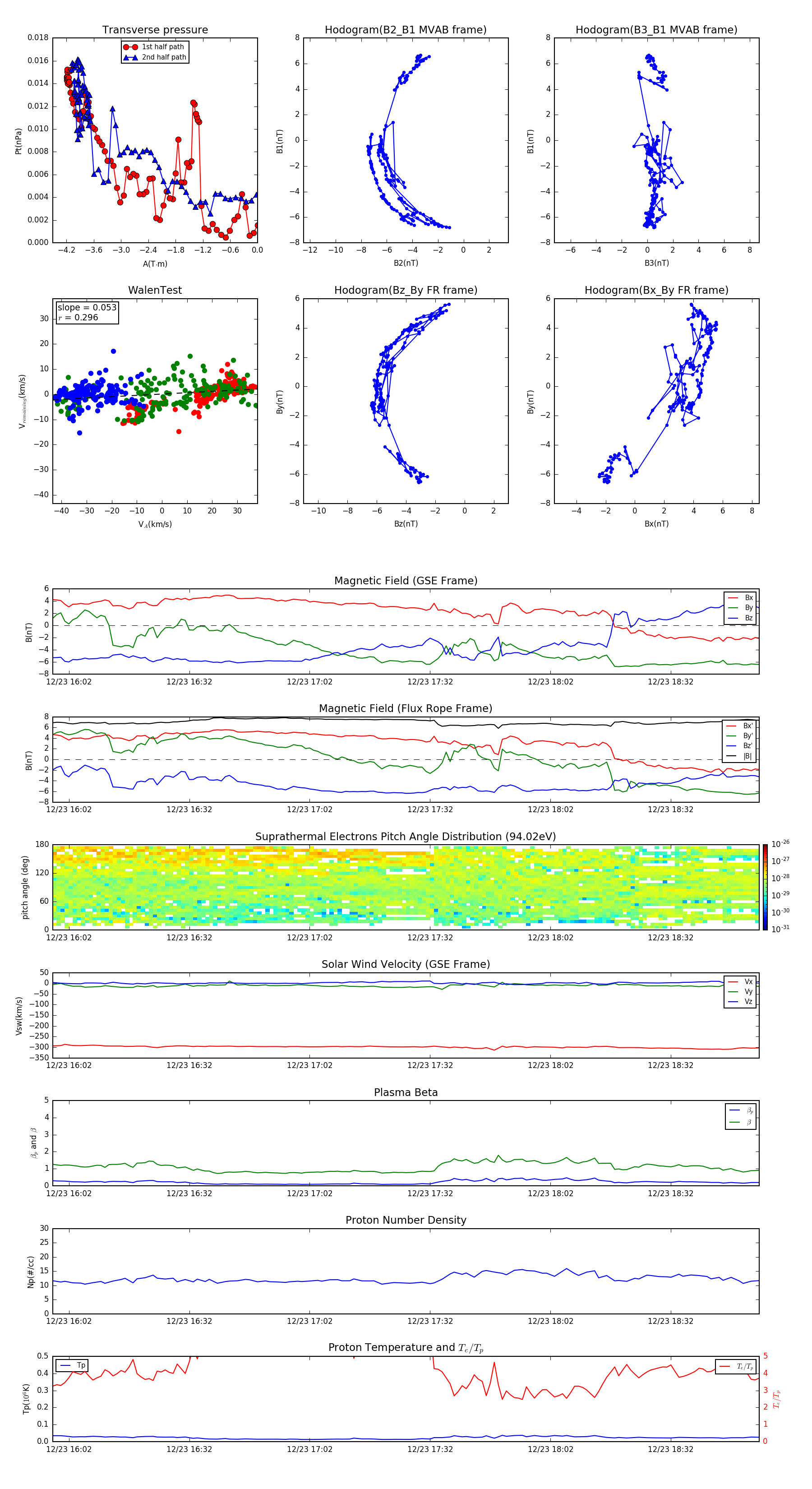
Flux Rope in 2000

Flux Rope Event 2000-12-23 15:58 ~ 2000-12-23 18:54 (177 minutes)


plot