HOME   LIST
‹–   –›

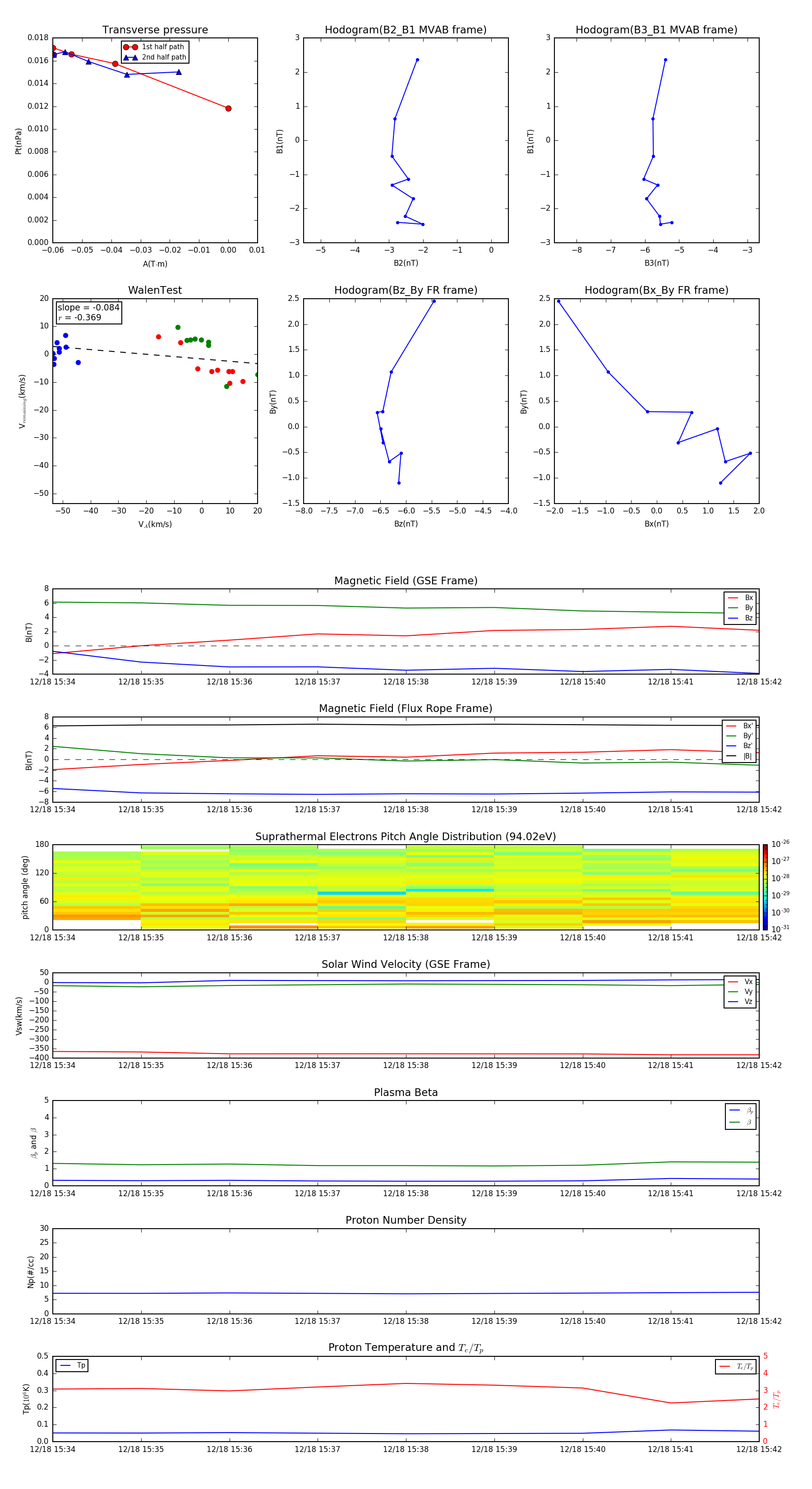
Flux Rope in 2000

Flux Rope Event 2000-12-18 15:34 ~ 2000-12-18 15:42 (9 minutes)


plot