HOME   LIST
‹–   –›

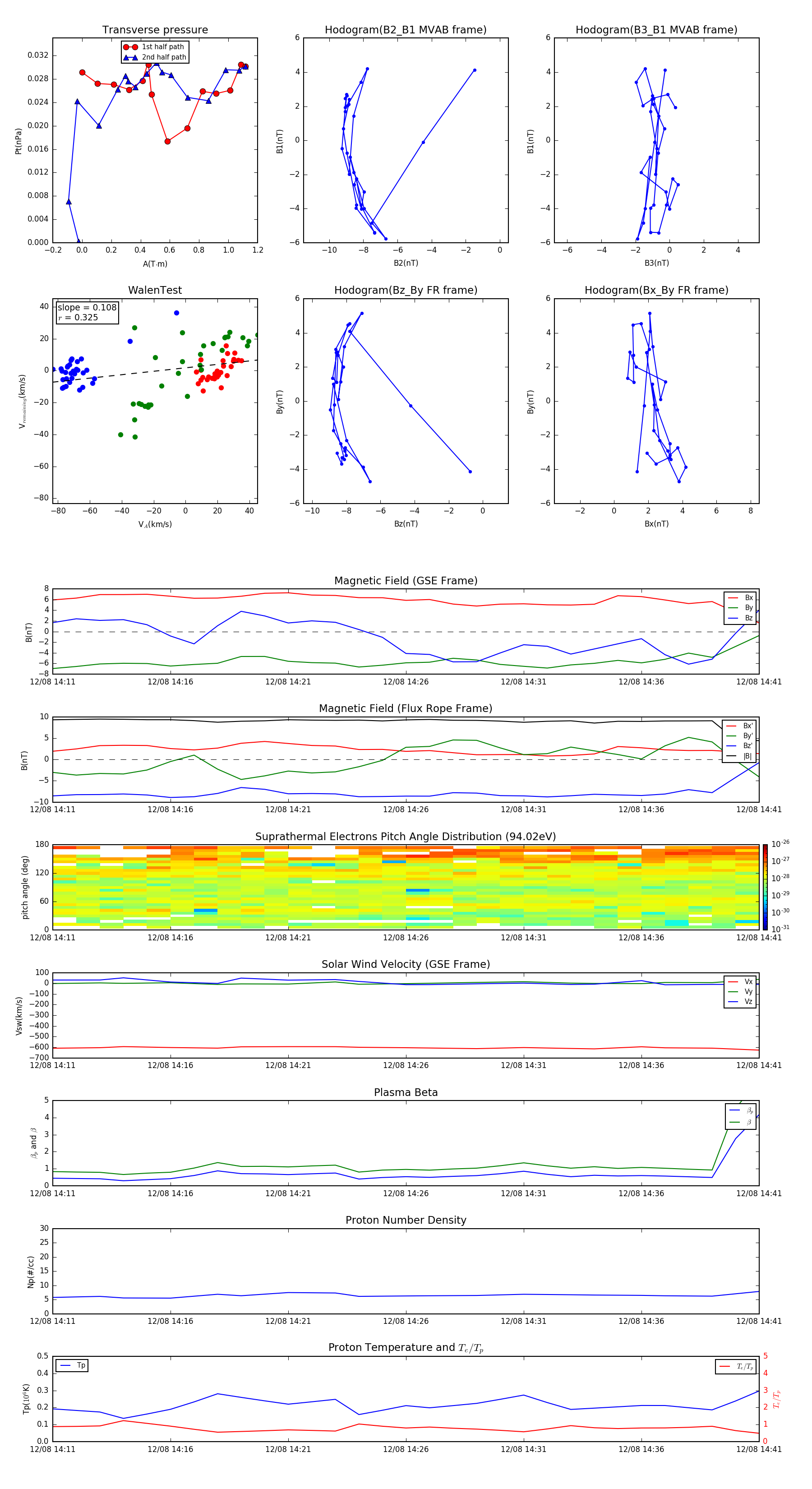
Flux Rope in 2000

Flux Rope Event 2000-12-08 14:11 ~ 2000-12-08 14:41 (31 minutes)


plot