HOME   LIST
‹–   –›

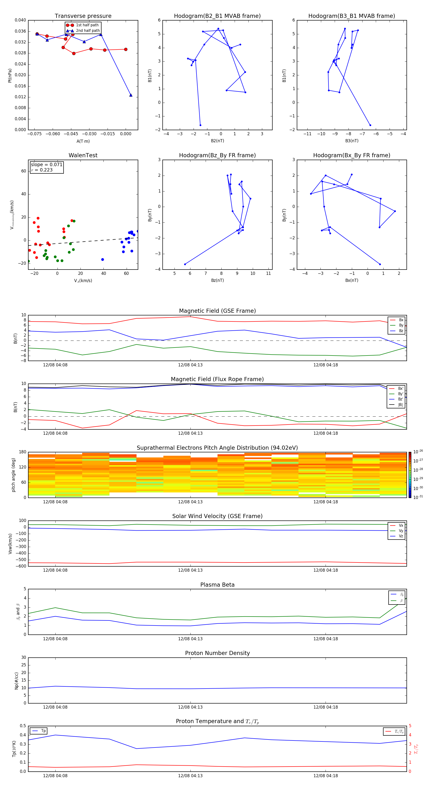
Flux Rope in 2000

Flux Rope Event 2000-12-08 04:07 ~ 2000-12-08 04:21 (15 minutes)


plot