HOME   LIST
‹–   –›

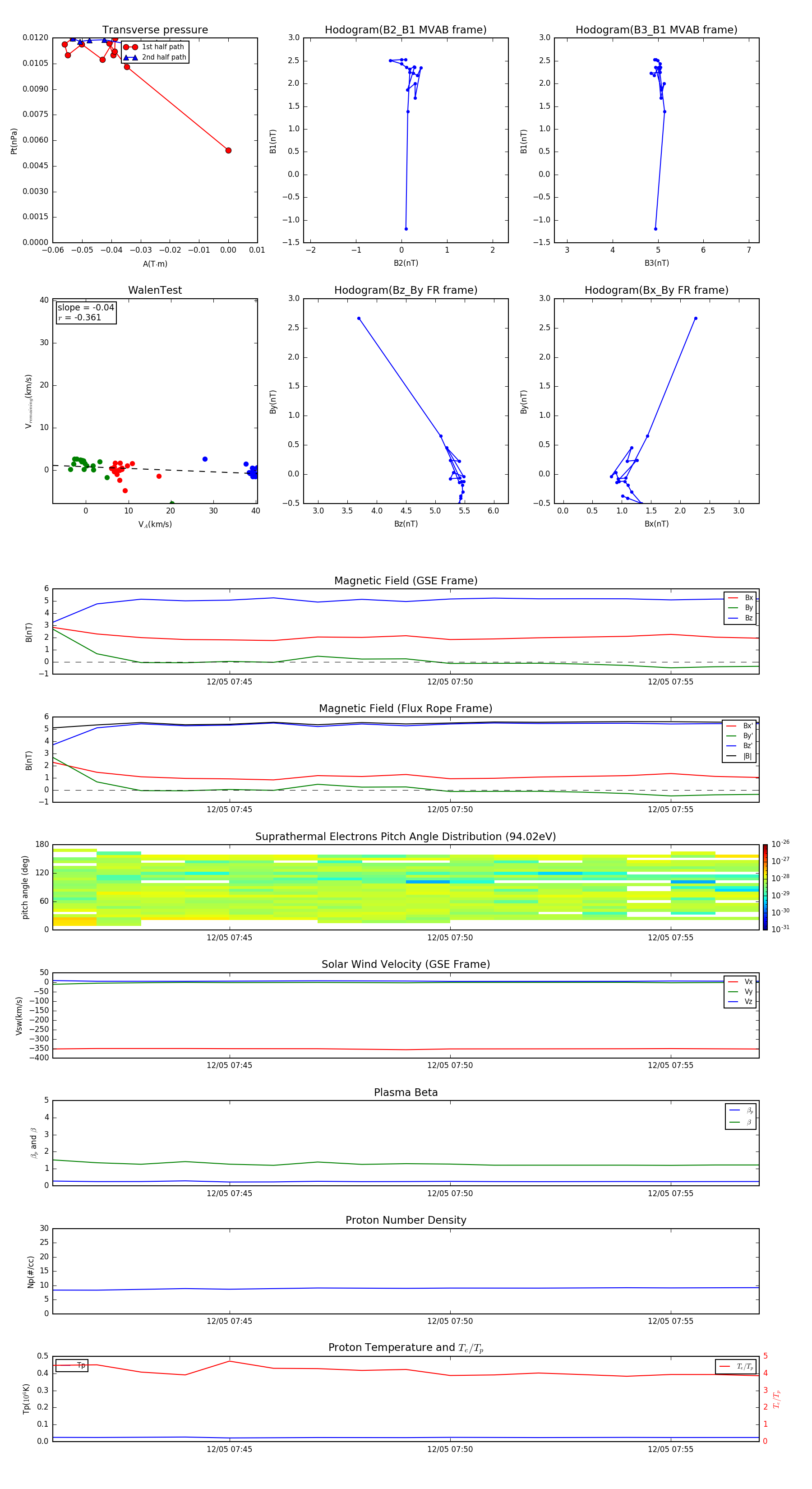
Flux Rope in 2000

Flux Rope Event 2000-12-05 07:41 ~ 2000-12-05 07:57 (17 minutes)


plot