HOME   LIST
‹–   –›

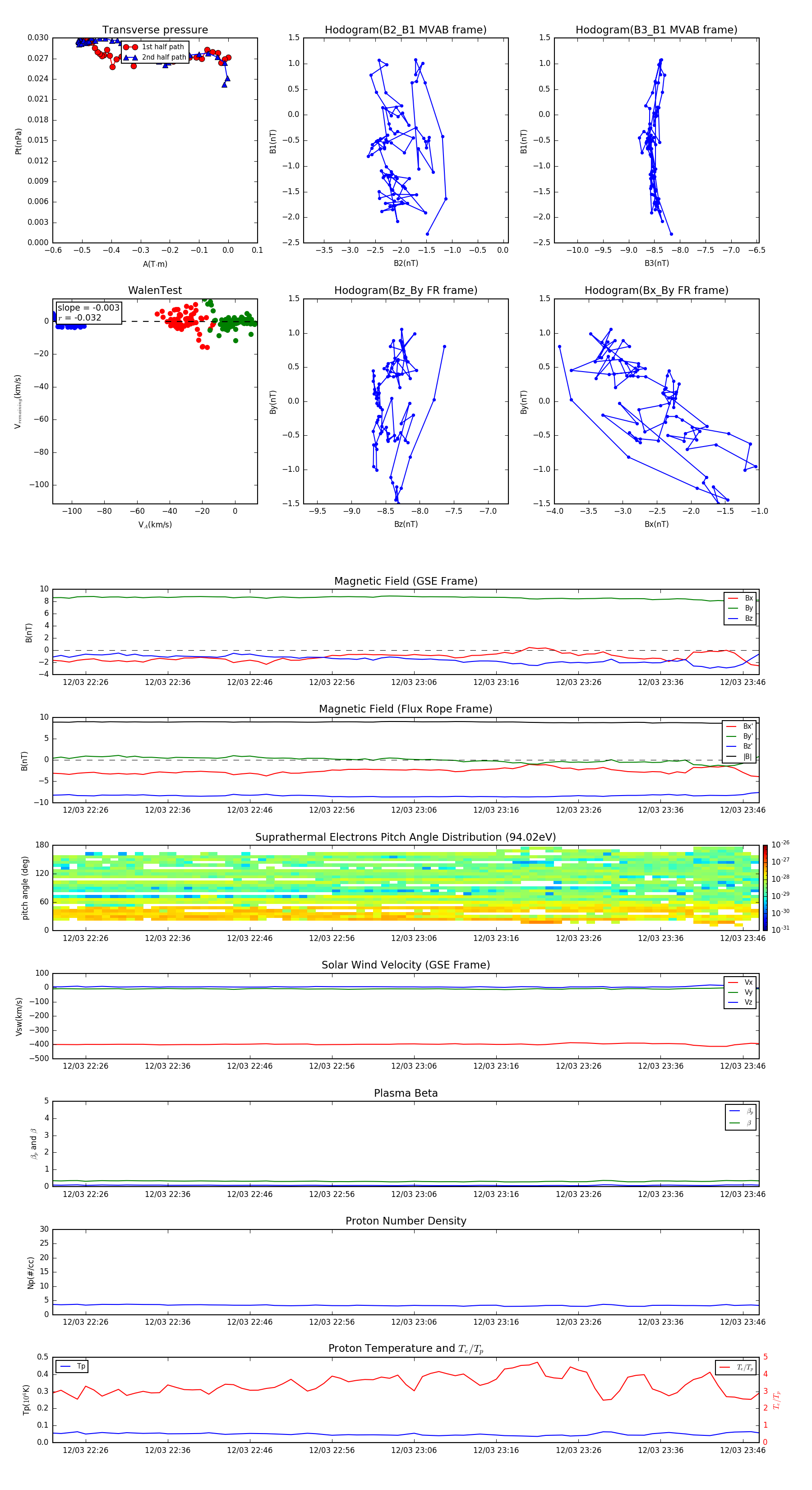
Flux Rope in 2000

Flux Rope Event 2000-12-03 22:22 ~ 2000-12-03 23:48 (87 minutes)


plot