HOME   LIST
‹–   –›

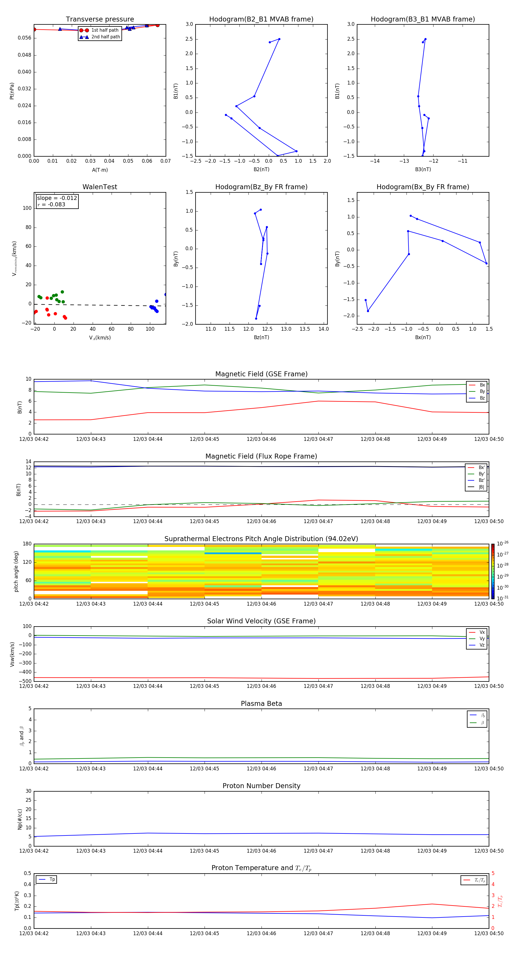
Flux Rope in 2000

Flux Rope Event 2000-12-03 04:42 ~ 2000-12-03 04:50 (9 minutes)


plot