HOME   LIST
‹–   –›

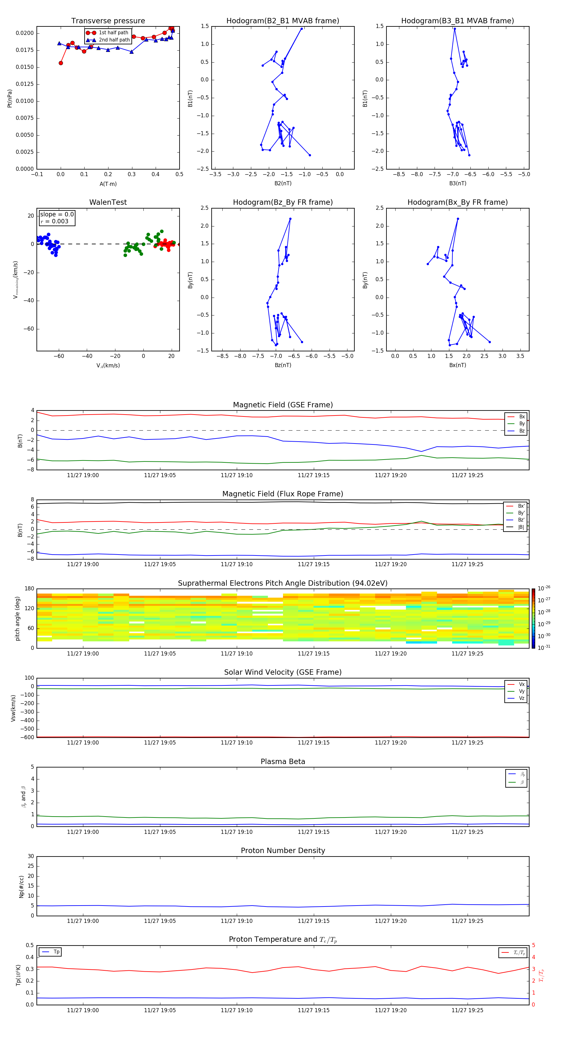
Flux Rope in 2000

Flux Rope Event 2000-11-27 18:57 ~ 2000-11-27 19:29 (33 minutes)


plot