HOME   LIST
‹–   –›

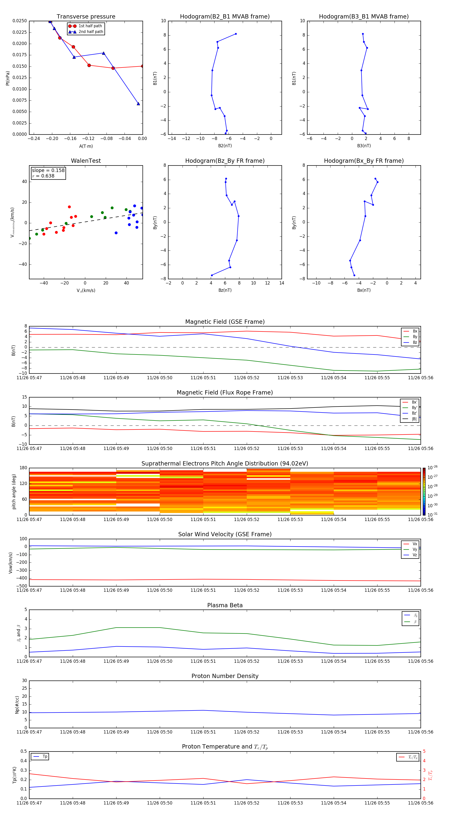
Flux Rope in 2000

Flux Rope Event 2000-11-26 05:47 ~ 2000-11-26 05:56 (10 minutes)


plot