HOME   LIST
‹–   –›

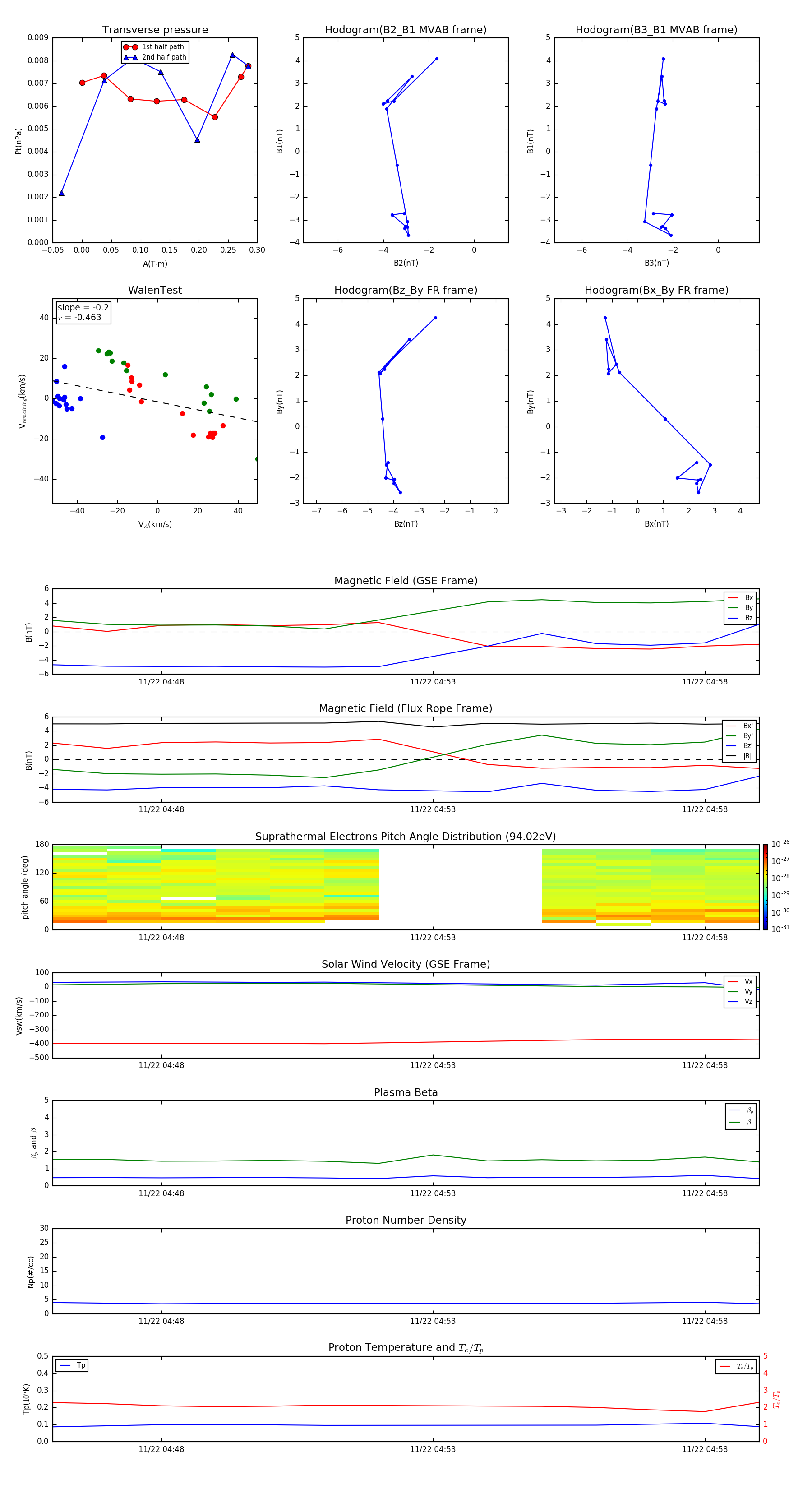
Flux Rope in 2000

Flux Rope Event 2000-11-22 04:46 ~ 2000-11-22 04:59 (14 minutes)


plot