HOME   LIST
‹–   –›

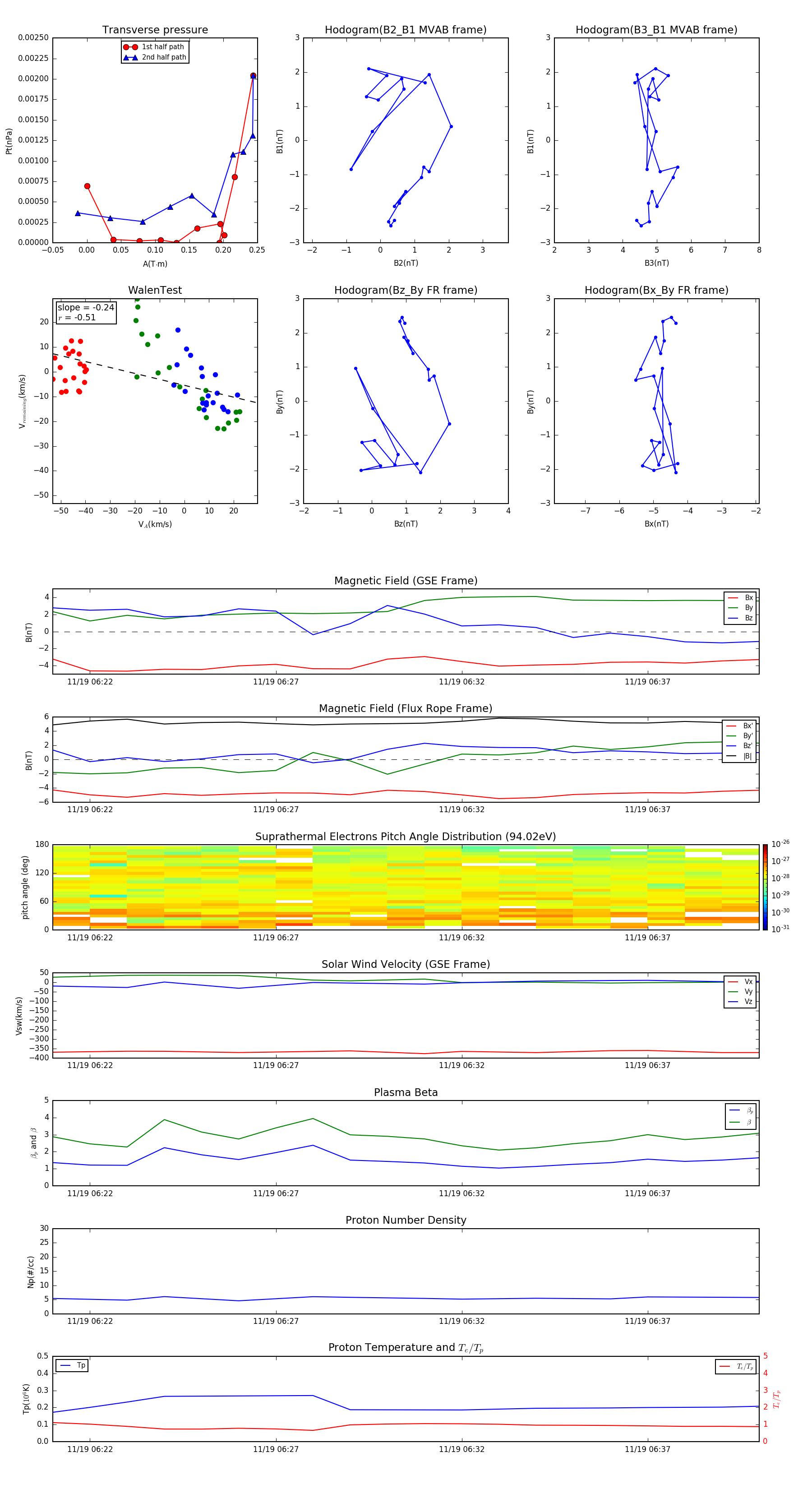
Flux Rope in 2000

Flux Rope Event 2000-11-19 06:21 ~ 2000-11-19 06:40 (20 minutes)


plot