HOME   LIST
‹–   –›

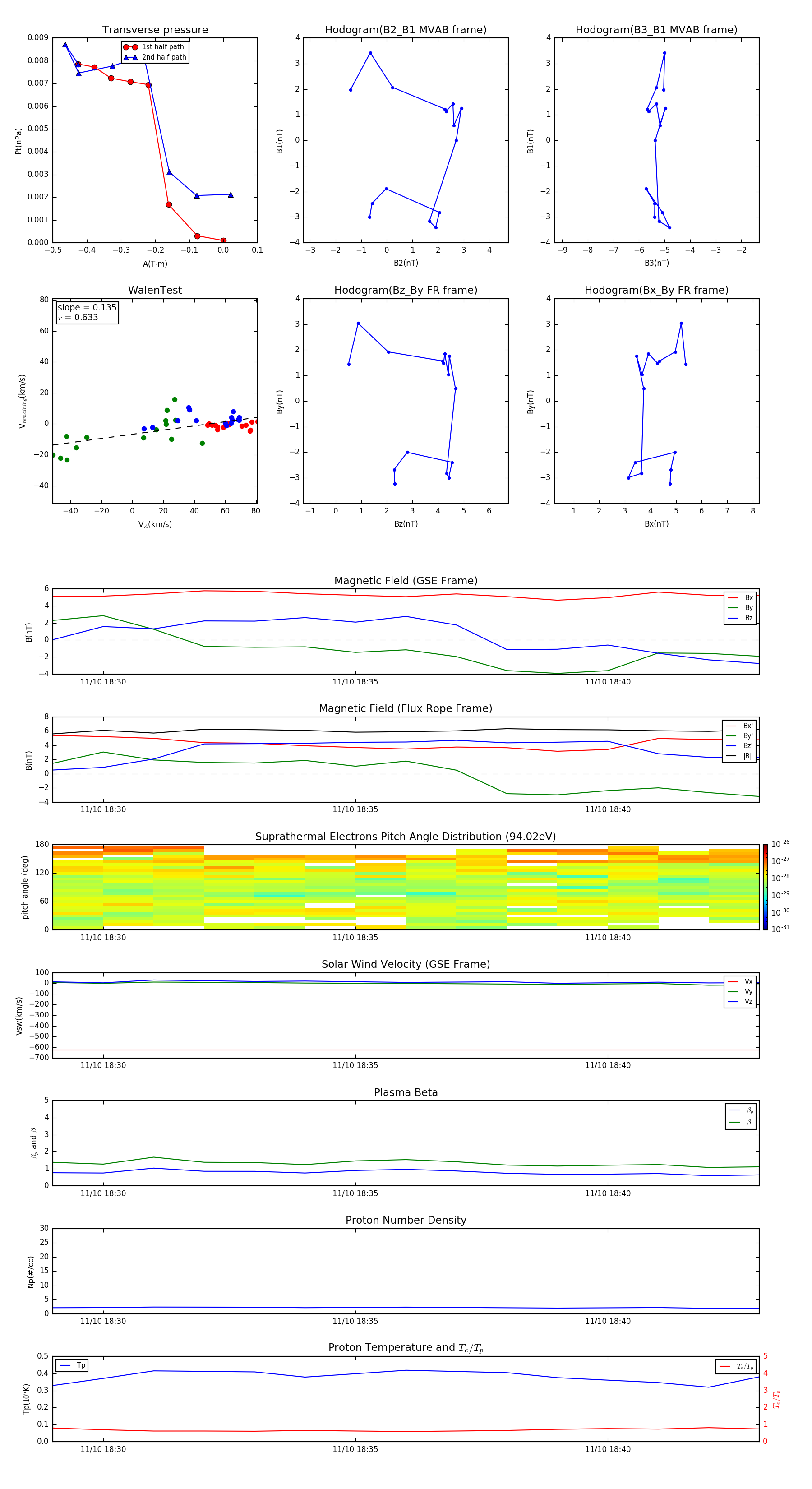
Flux Rope in 2000

Flux Rope Event 2000-11-10 18:29 ~ 2000-11-10 18:43 (15 minutes)


plot