HOME   LIST
‹–   –›

Flux Rope in 2000

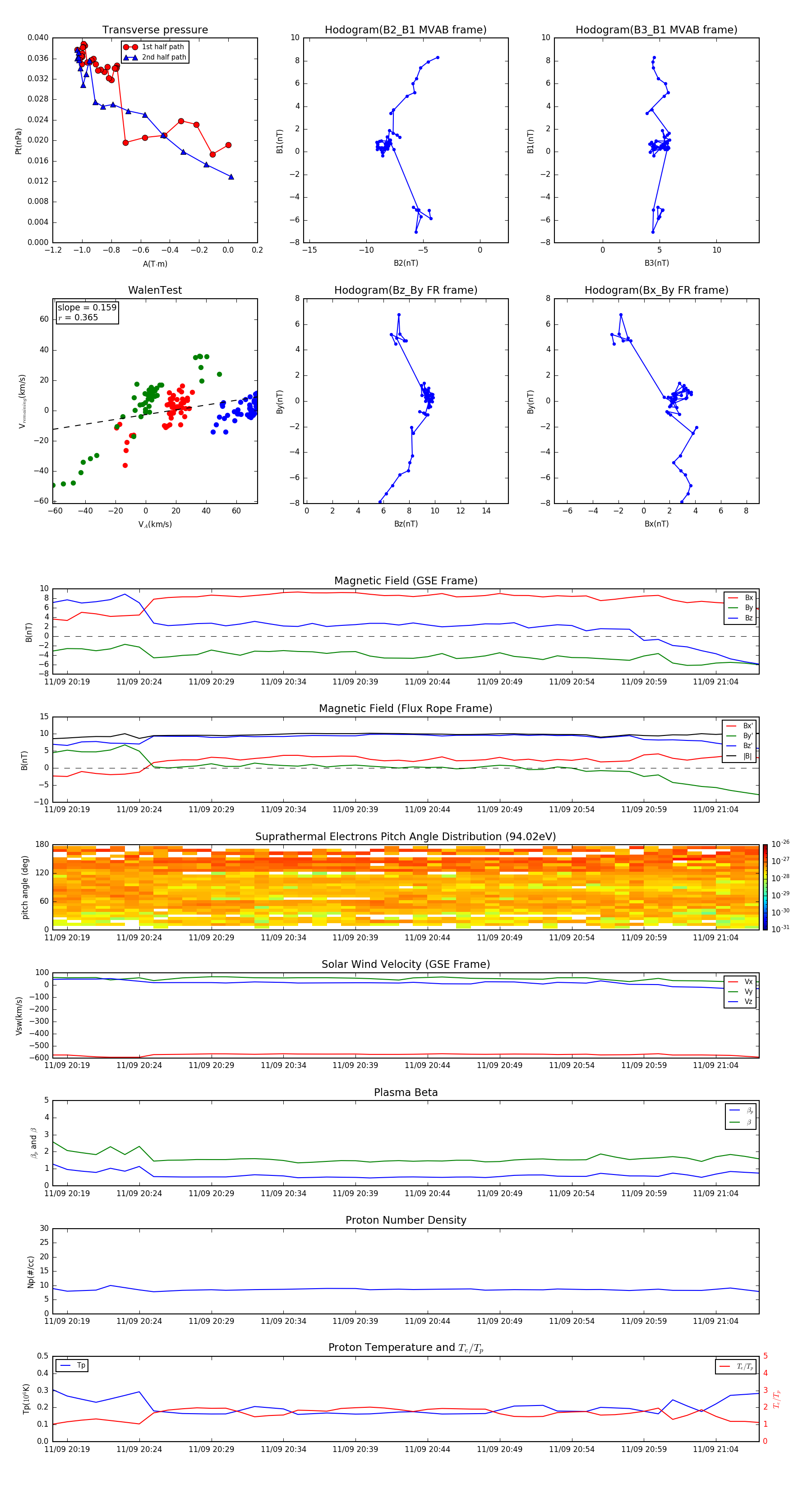
Flux Rope Event 2000-11-09 20:18 ~ 2000-11-09 21:07 (50 minutes)


plot