HOME   LIST
‹–   –›

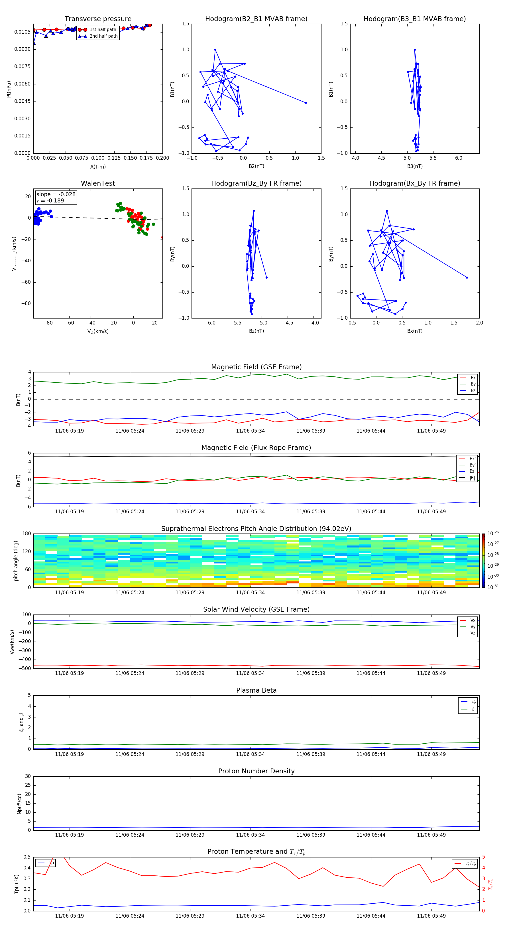
Flux Rope in 2000

Flux Rope Event 2000-11-06 05:16 ~ 2000-11-06 05:53 (38 minutes)


plot