HOME   LIST
‹–   –›

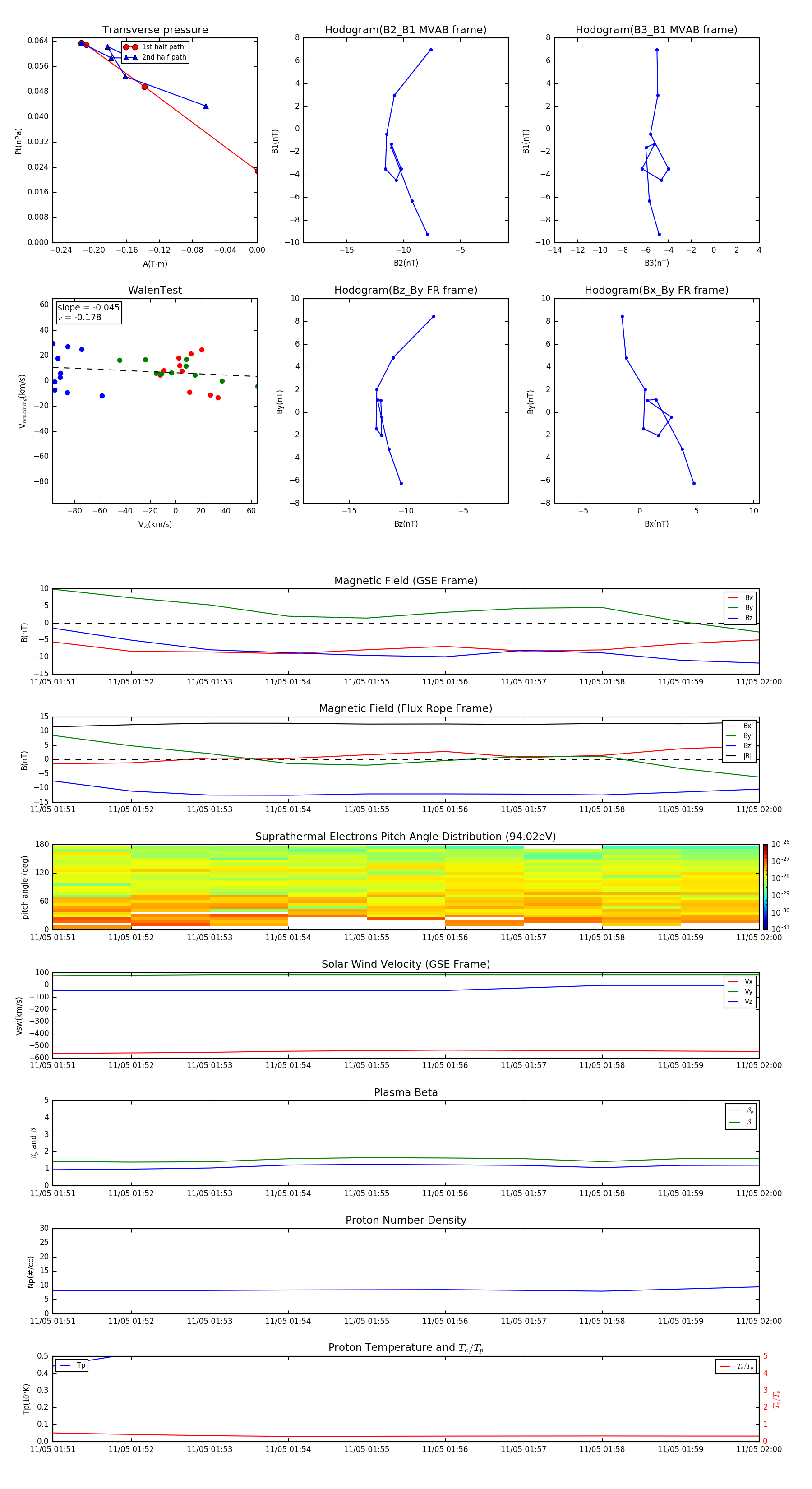
Flux Rope in 2000

Flux Rope Event 2000-11-05 01:51 ~ 2000-11-05 02:00 (10 minutes)


plot