HOME   LIST
‹–   –›

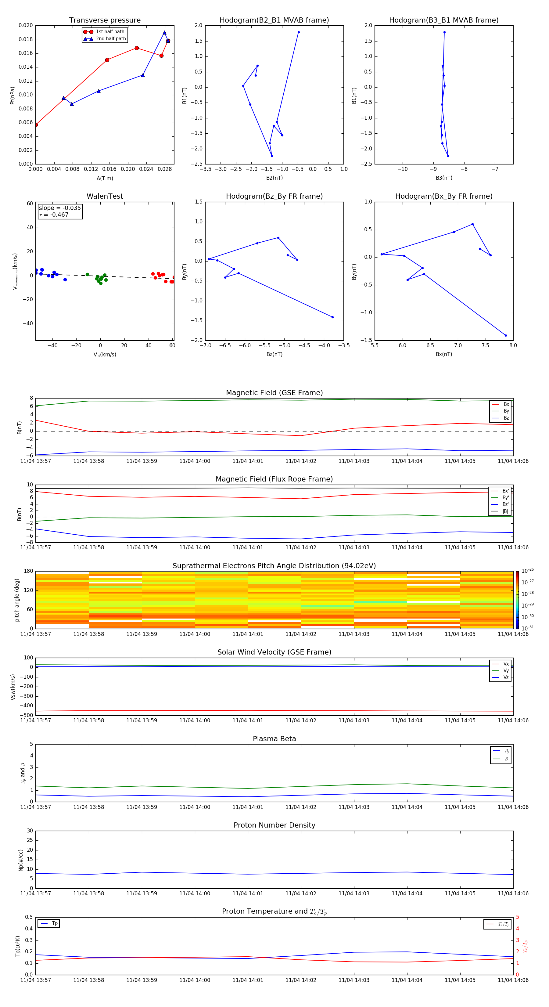
Flux Rope in 2000

Flux Rope Event 2000-11-04 13:57 ~ 2000-11-04 14:06 (10 minutes)


plot