HOME   LIST
‹–   –›

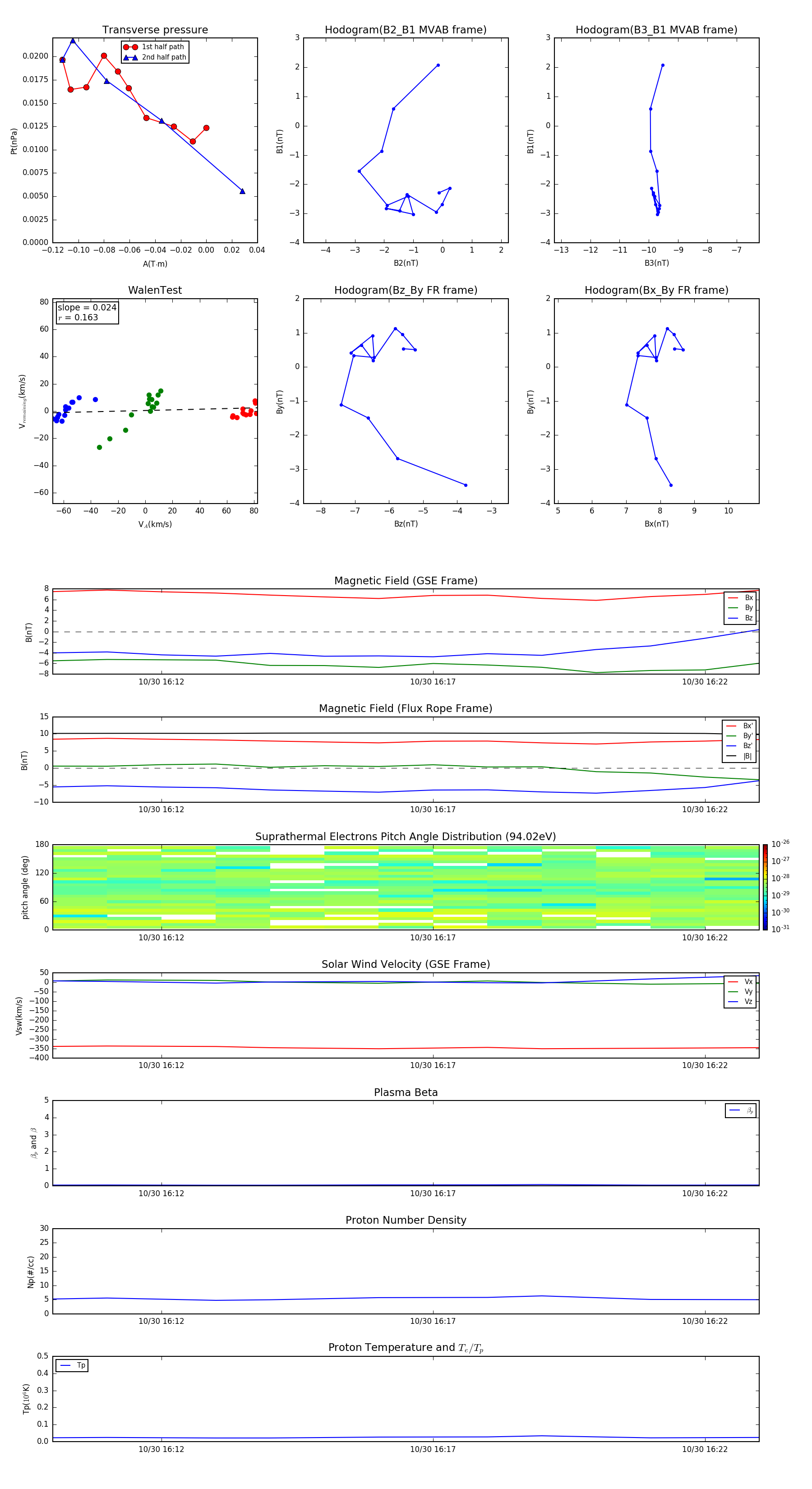
Flux Rope in 2000

Flux Rope Event 2000-10-30 16:10 ~ 2000-10-30 16:23 (14 minutes)


plot