HOME   LIST
‹–   –›

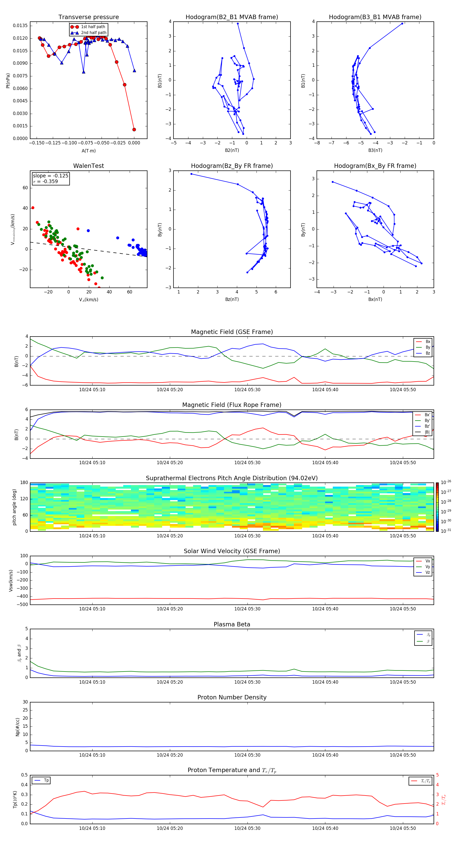
Flux Rope in 2000

Flux Rope Event 2000-10-24 05:02 ~ 2000-10-24 05:54 (53 minutes)


plot