HOME   LIST
‹–   –›

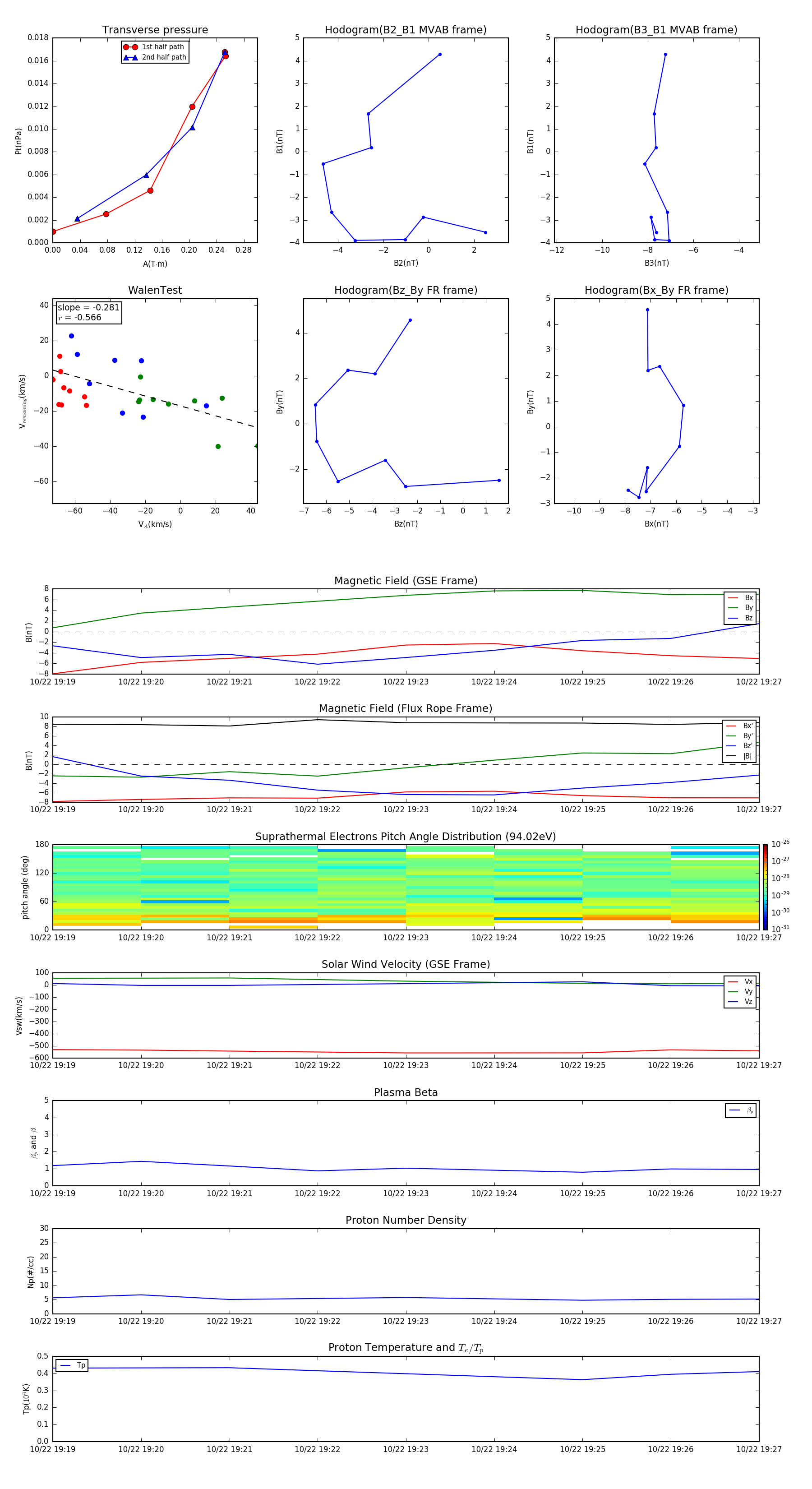
Flux Rope in 2000

Flux Rope Event 2000-10-22 19:19 ~ 2000-10-22 19:27 (9 minutes)


plot