HOME   LIST
‹–   –›

Flux Rope in 2000

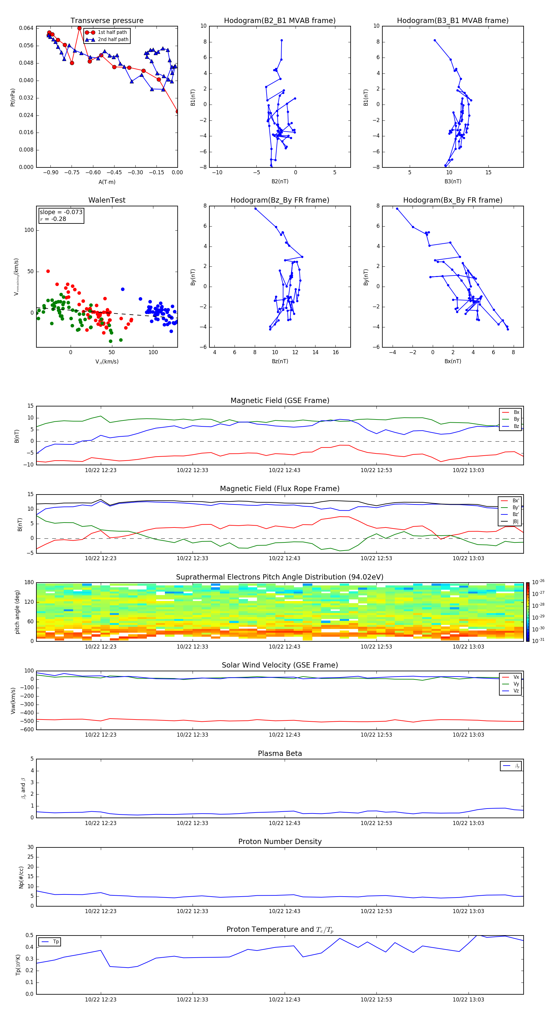
Flux Rope Event 2000-10-22 12:16 ~ 2000-10-22 13:09 (54 minutes)


plot