HOME   LIST
‹–   –›

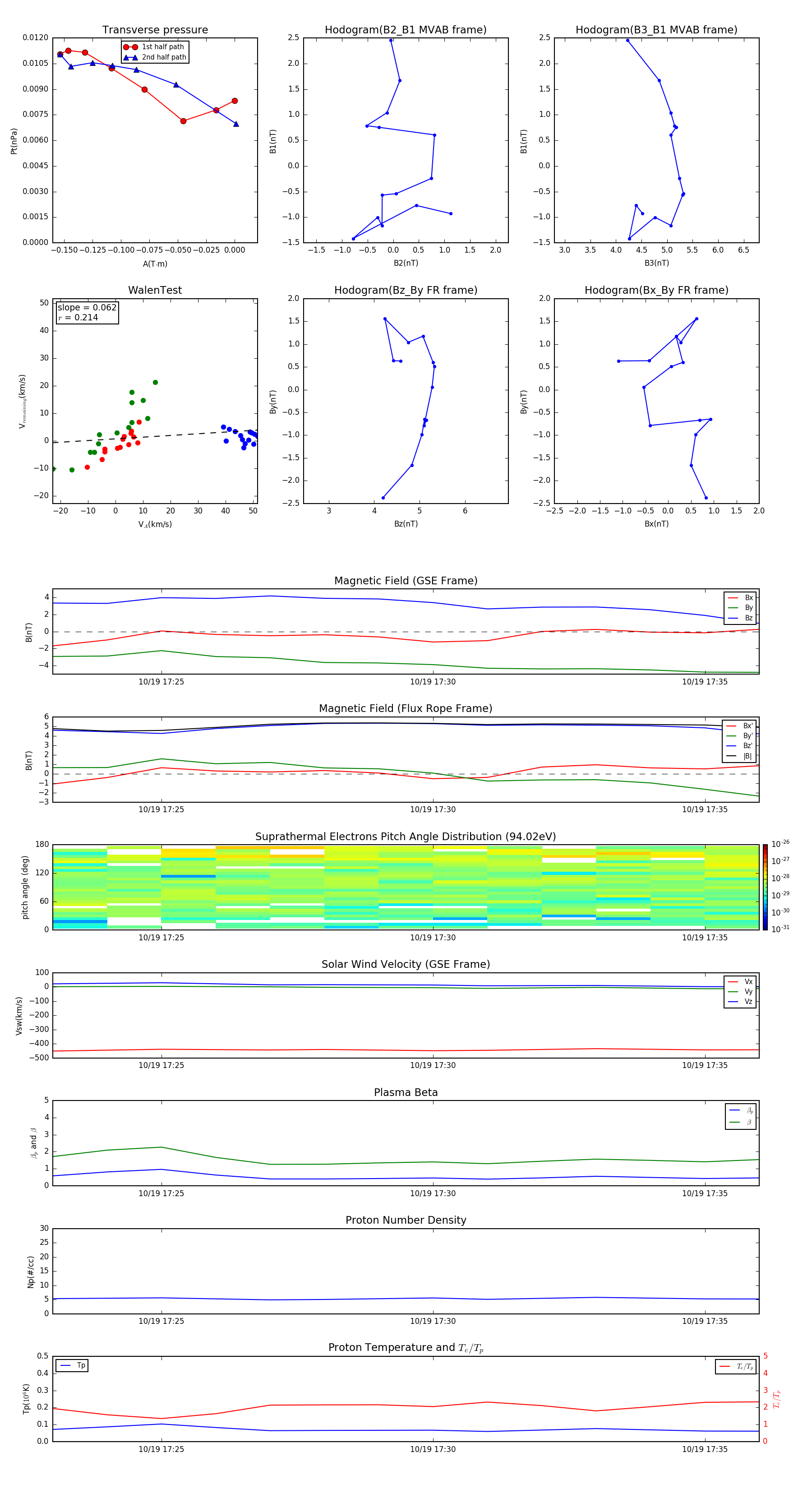
Flux Rope in 2000

Flux Rope Event 2000-10-19 17:23 ~ 2000-10-19 17:36 (14 minutes)


plot