HOME   LIST
‹–   –›

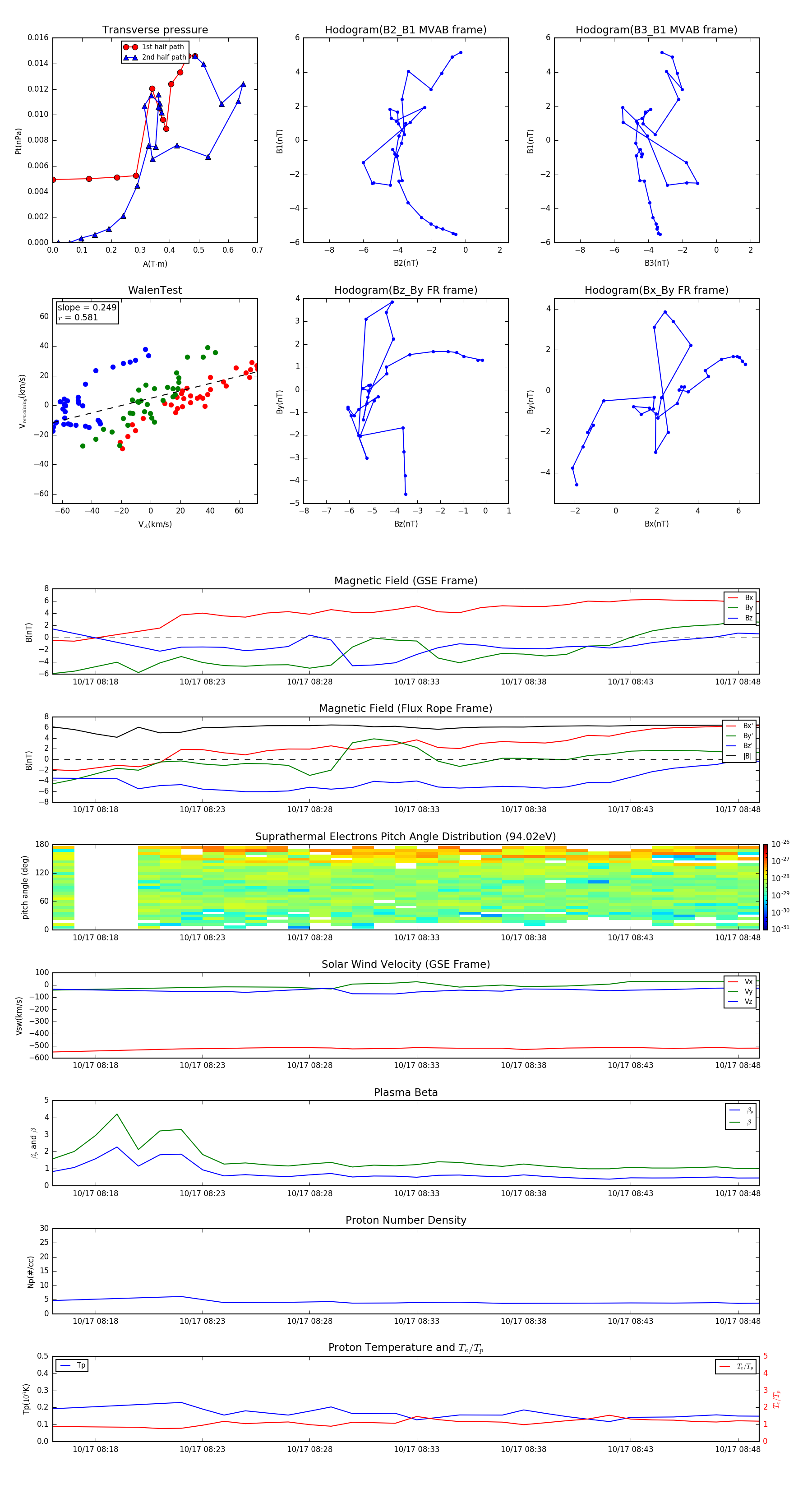
Flux Rope in 2000

Flux Rope Event 2000-10-17 08:16 ~ 2000-10-17 08:49 (34 minutes)


plot