HOME   LIST
‹–   –›

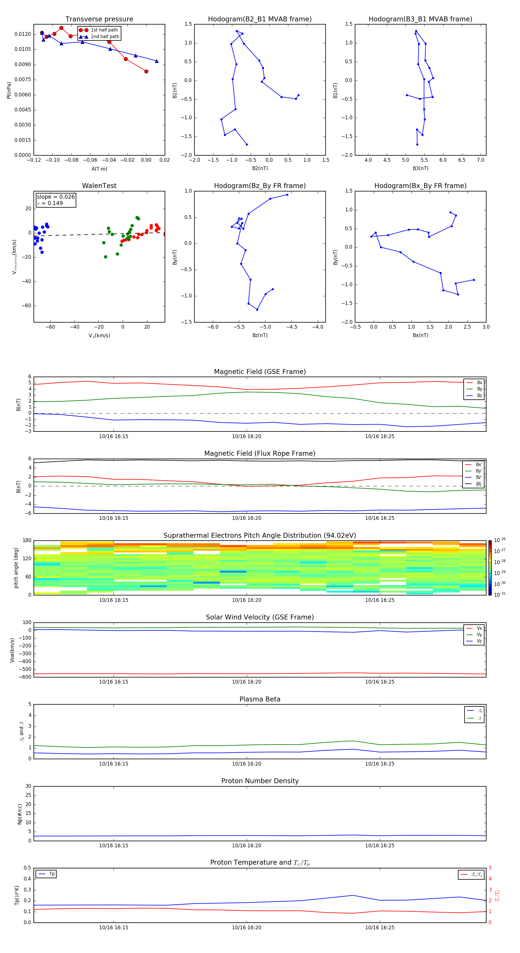
Flux Rope in 2000

Flux Rope Event 2000-10-16 16:12 ~ 2000-10-16 16:29 (18 minutes)


plot