HOME   LIST
‹–   –›

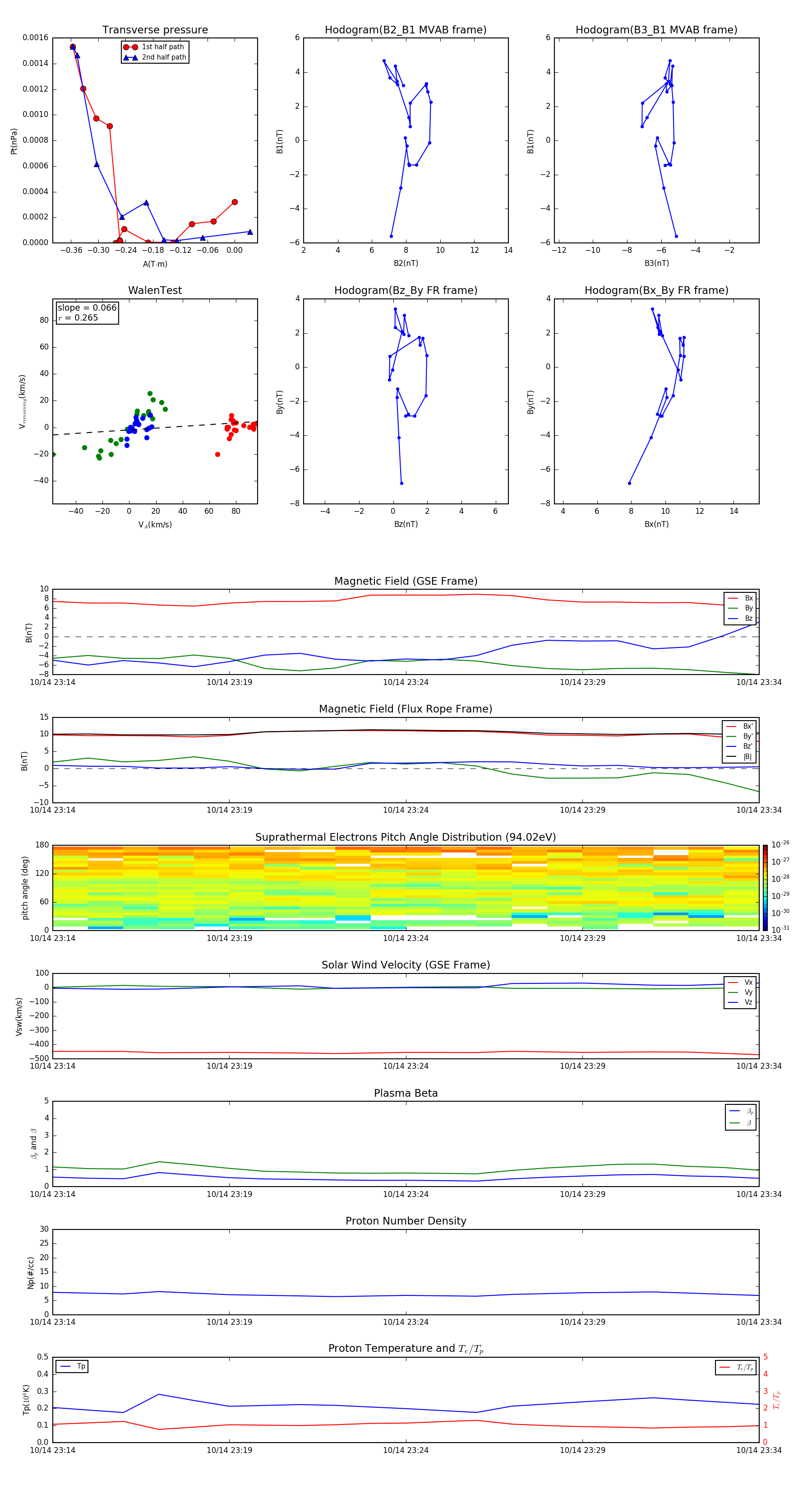
Flux Rope in 2000

Flux Rope Event 2000-10-14 23:14 ~ 2000-10-14 23:34 (21 minutes)


plot