HOME   LIST
‹–   –›

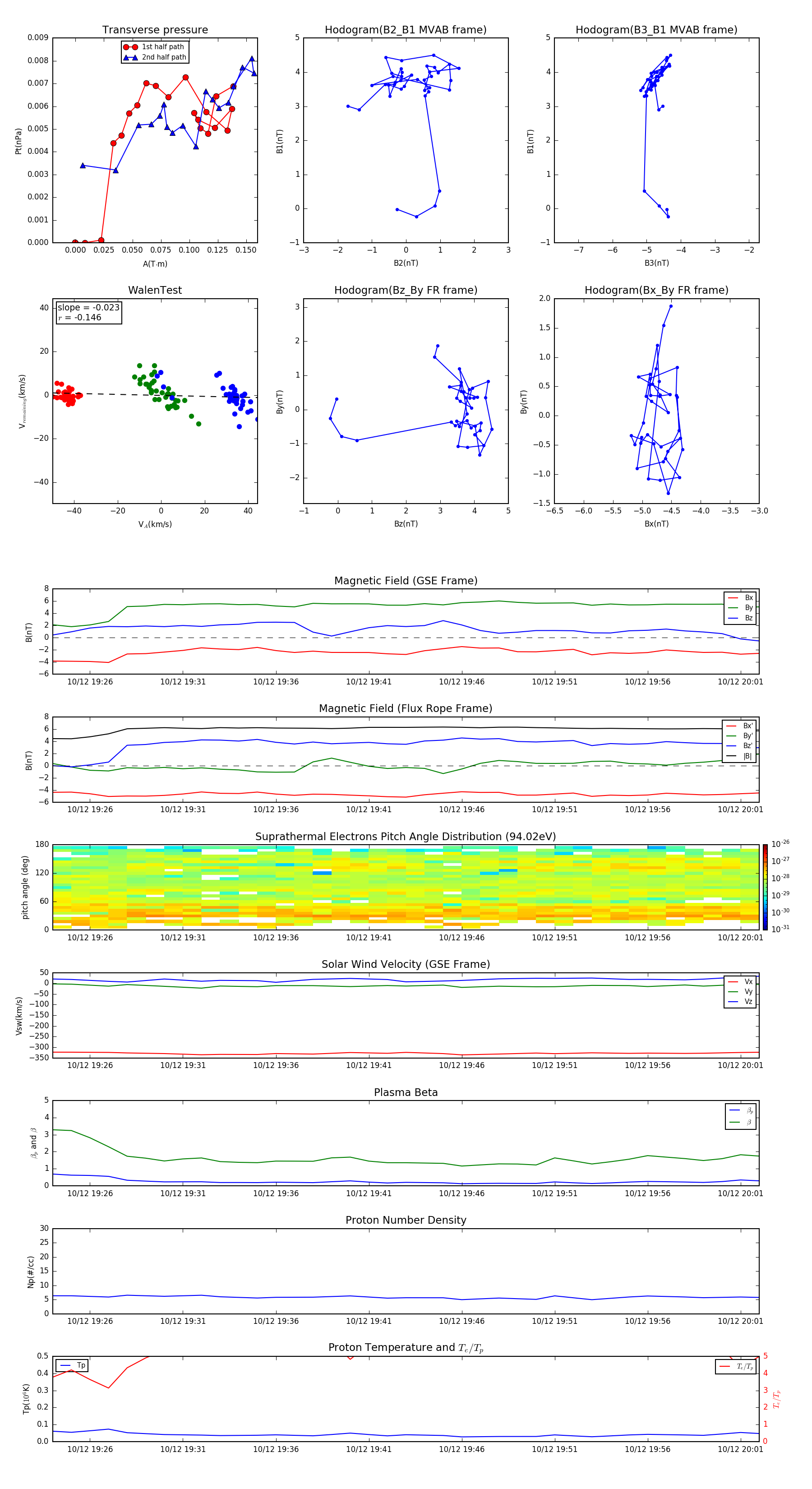
Flux Rope in 2000

Flux Rope Event 2000-10-12 19:24 ~ 2000-10-12 20:02 (39 minutes)


plot