HOME   LIST
‹–   –›

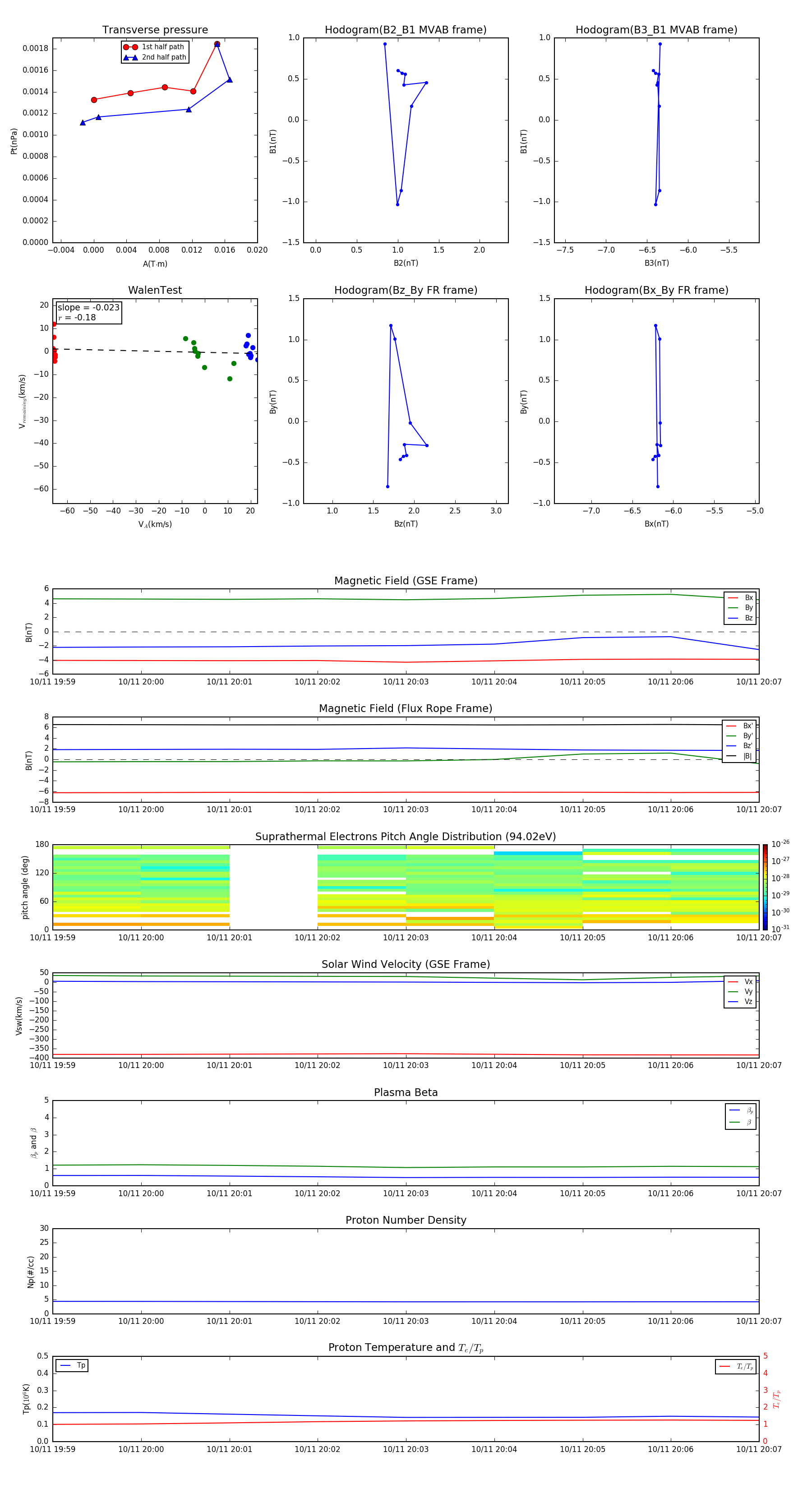
Flux Rope in 2000

Flux Rope Event 2000-10-11 19:59 ~ 2000-10-11 20:07 (9 minutes)


plot