HOME   LIST
‹–   –›

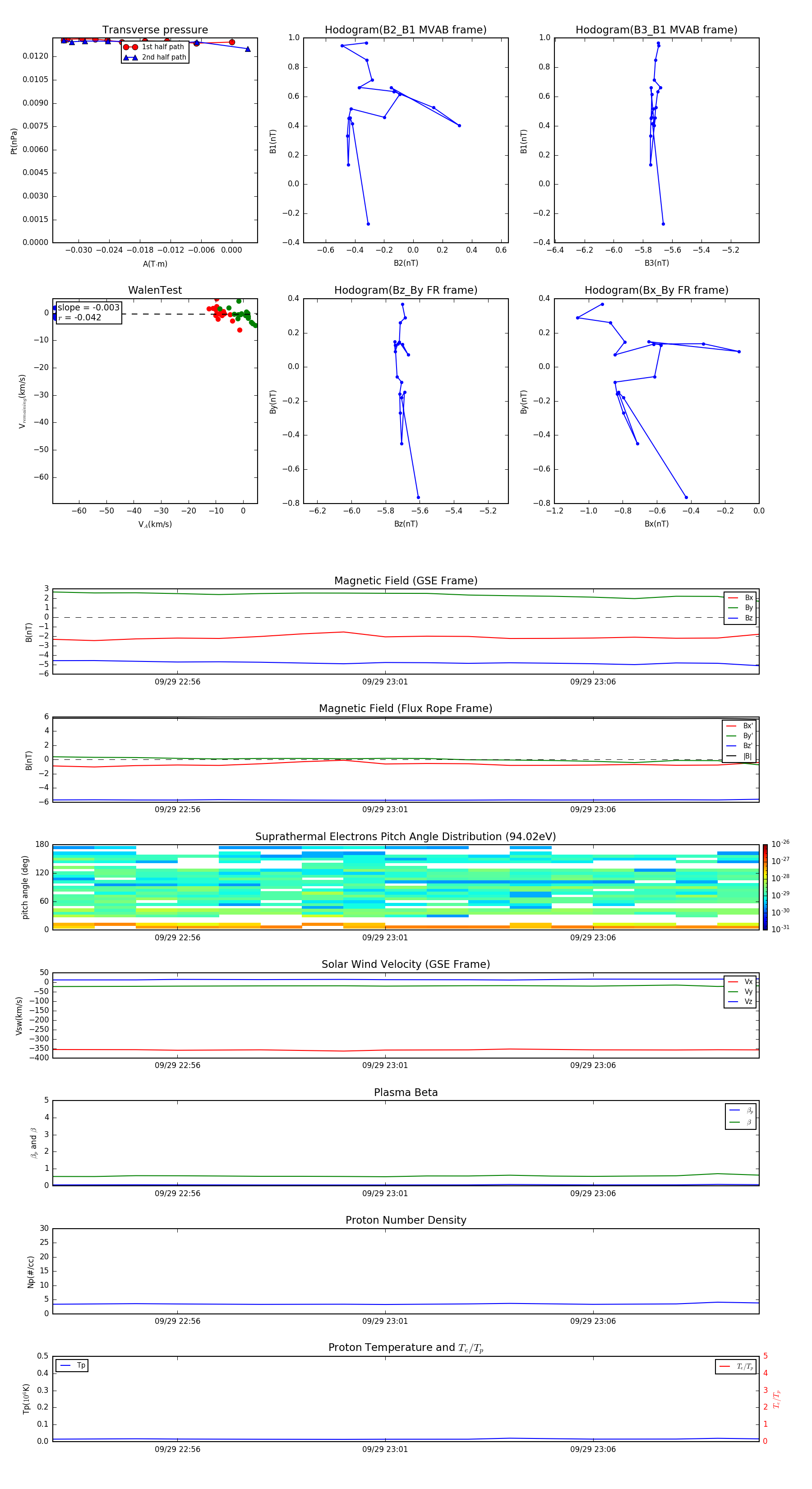
Flux Rope in 2000

Flux Rope Event 2000-09-29 22:53 ~ 2000-09-29 23:10 (18 minutes)


plot