HOME   LIST
‹–   –›

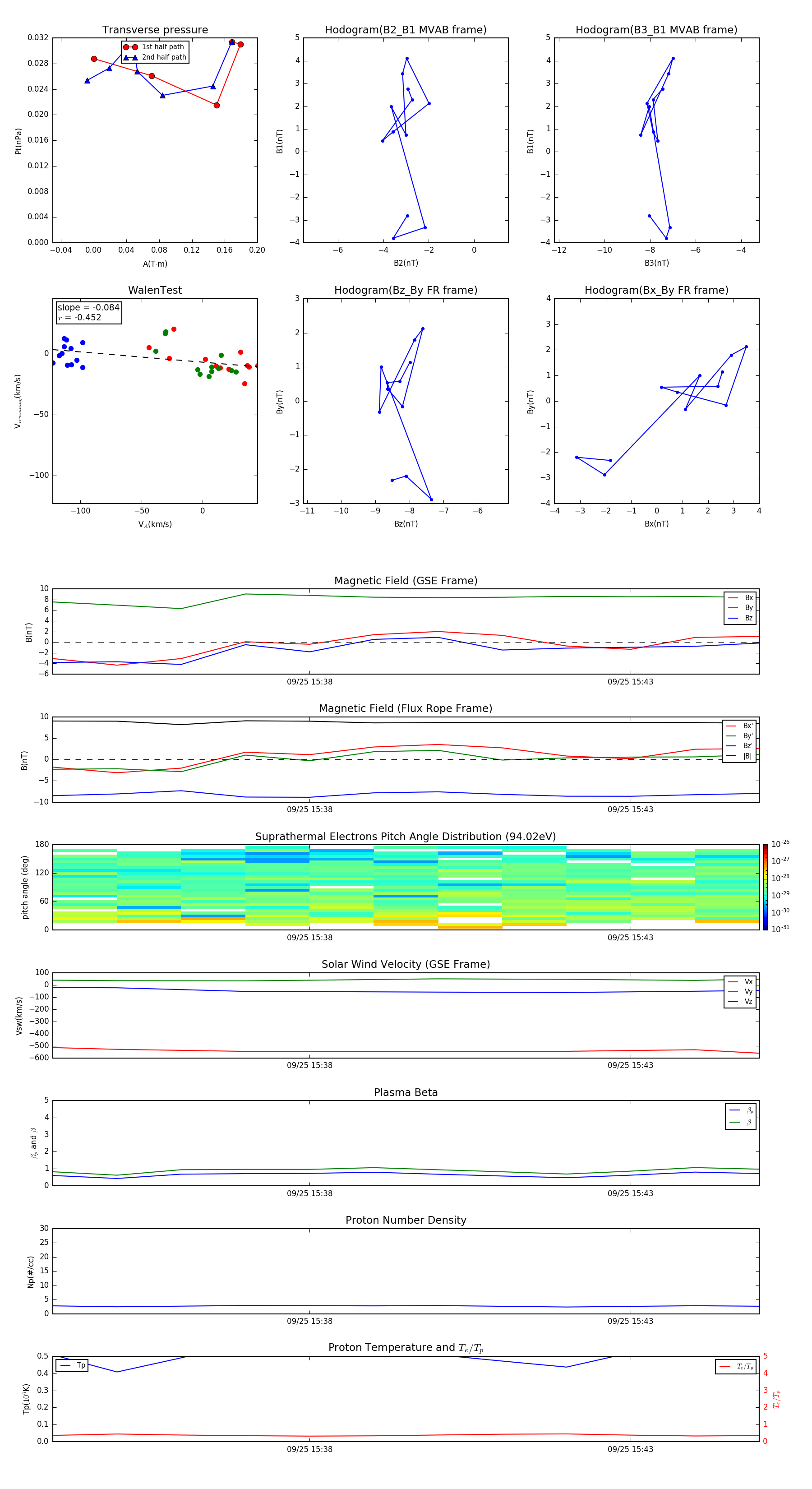
Flux Rope in 2000

Flux Rope Event 2000-09-25 15:34 ~ 2000-09-25 15:45 (12 minutes)


plot