HOME   LIST
‹–   –›

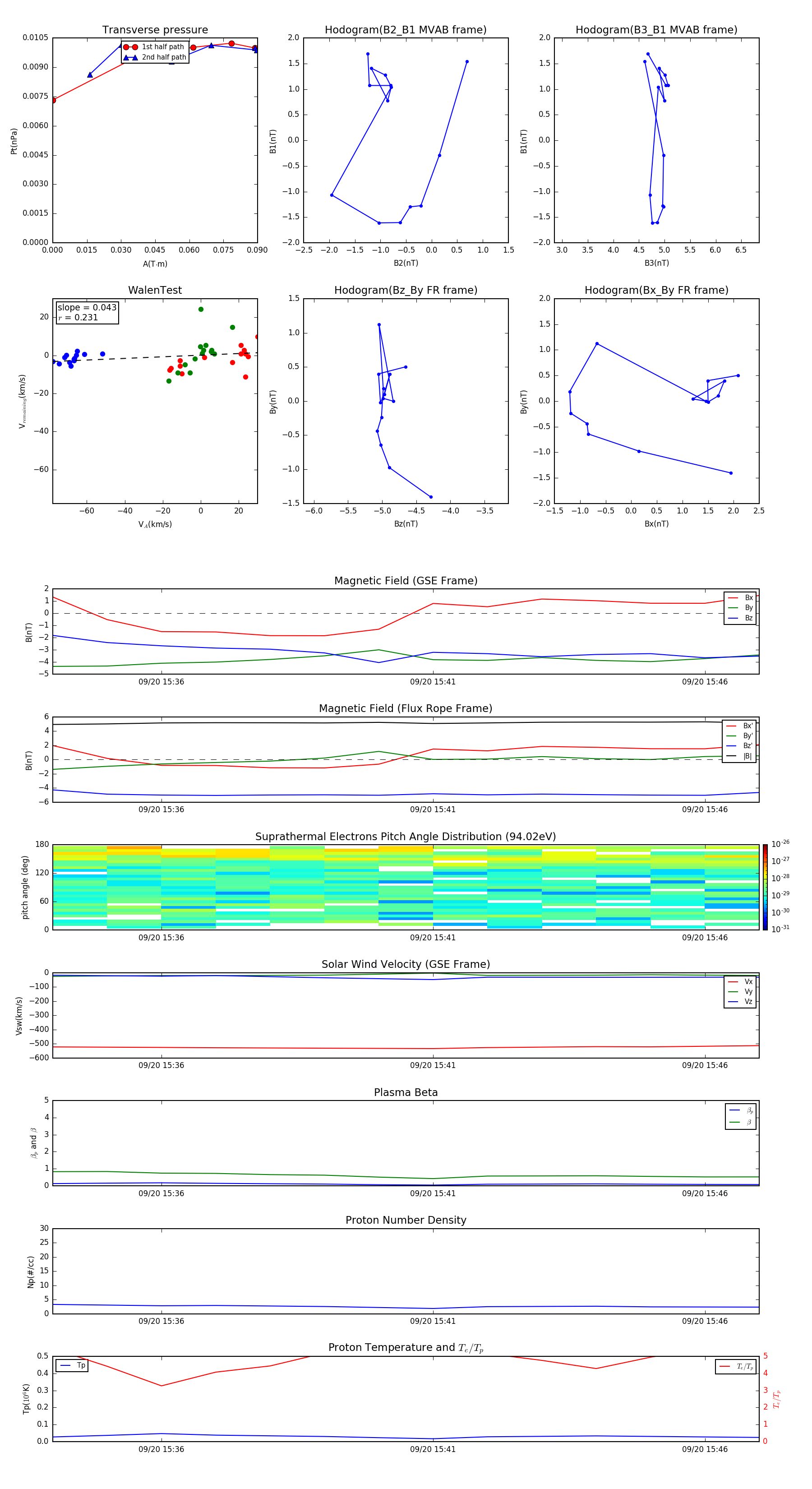
Flux Rope in 2000

Flux Rope Event 2000-09-20 15:34 ~ 2000-09-20 15:47 (14 minutes)


plot