HOME   LIST
‹–   –›

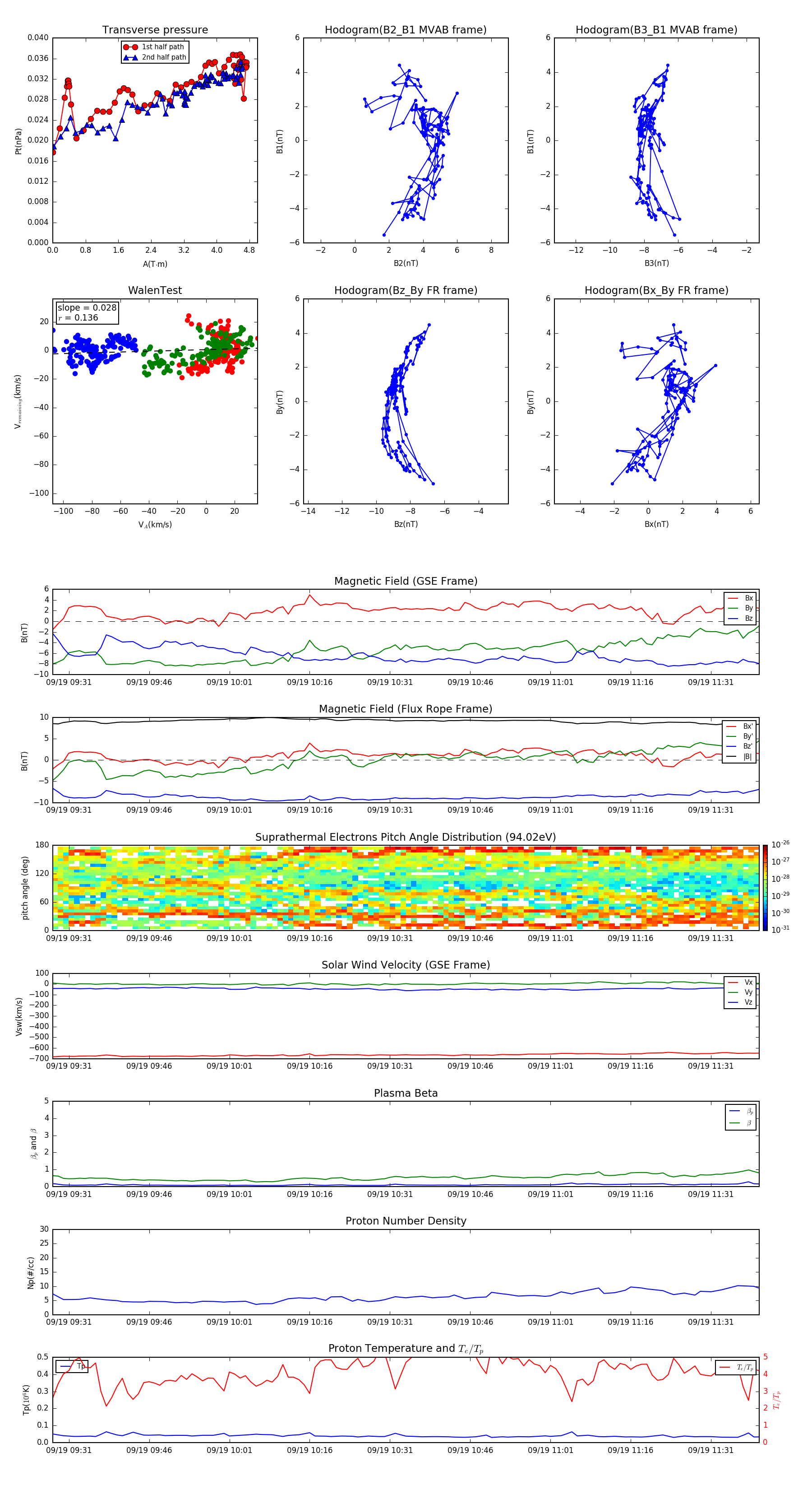
Flux Rope in 2000

Flux Rope Event 2000-09-19 09:28 ~ 2000-09-19 11:40 (133 minutes)


plot