HOME   LIST
‹–   –›

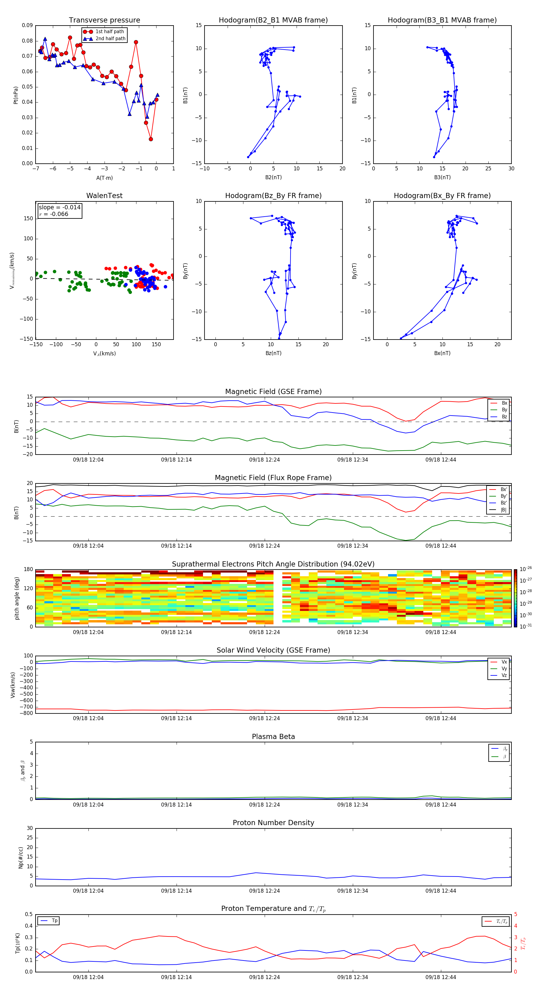
Flux Rope in 2000

Flux Rope Event 2000-09-18 11:58 ~ 2000-09-18 12:52 (55 minutes)


plot