HOME   LIST
‹–   –›

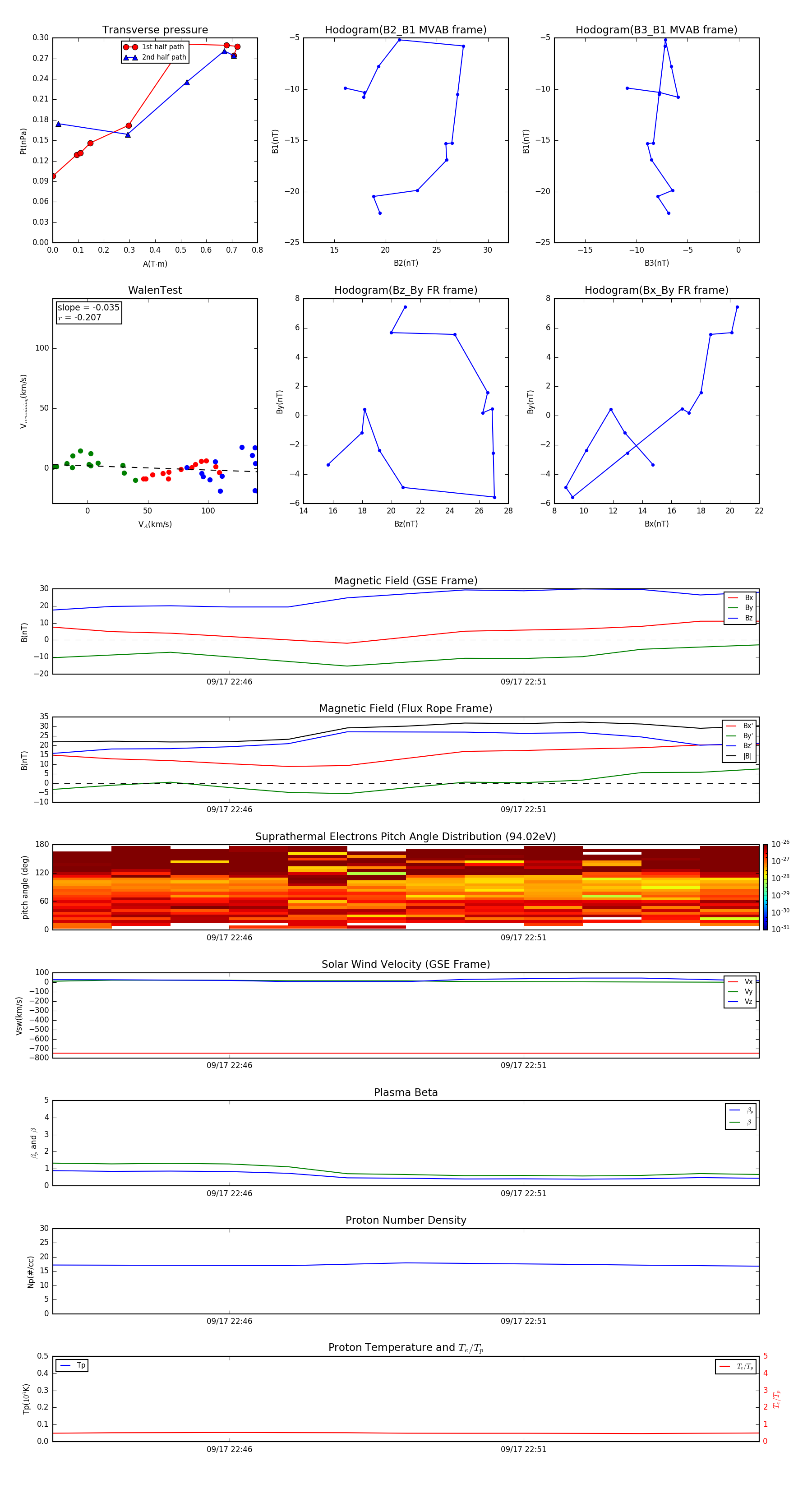
Flux Rope in 2000

Flux Rope Event 2000-09-17 22:43 ~ 2000-09-17 22:55 (13 minutes)


plot