HOME   LIST
‹–   –›

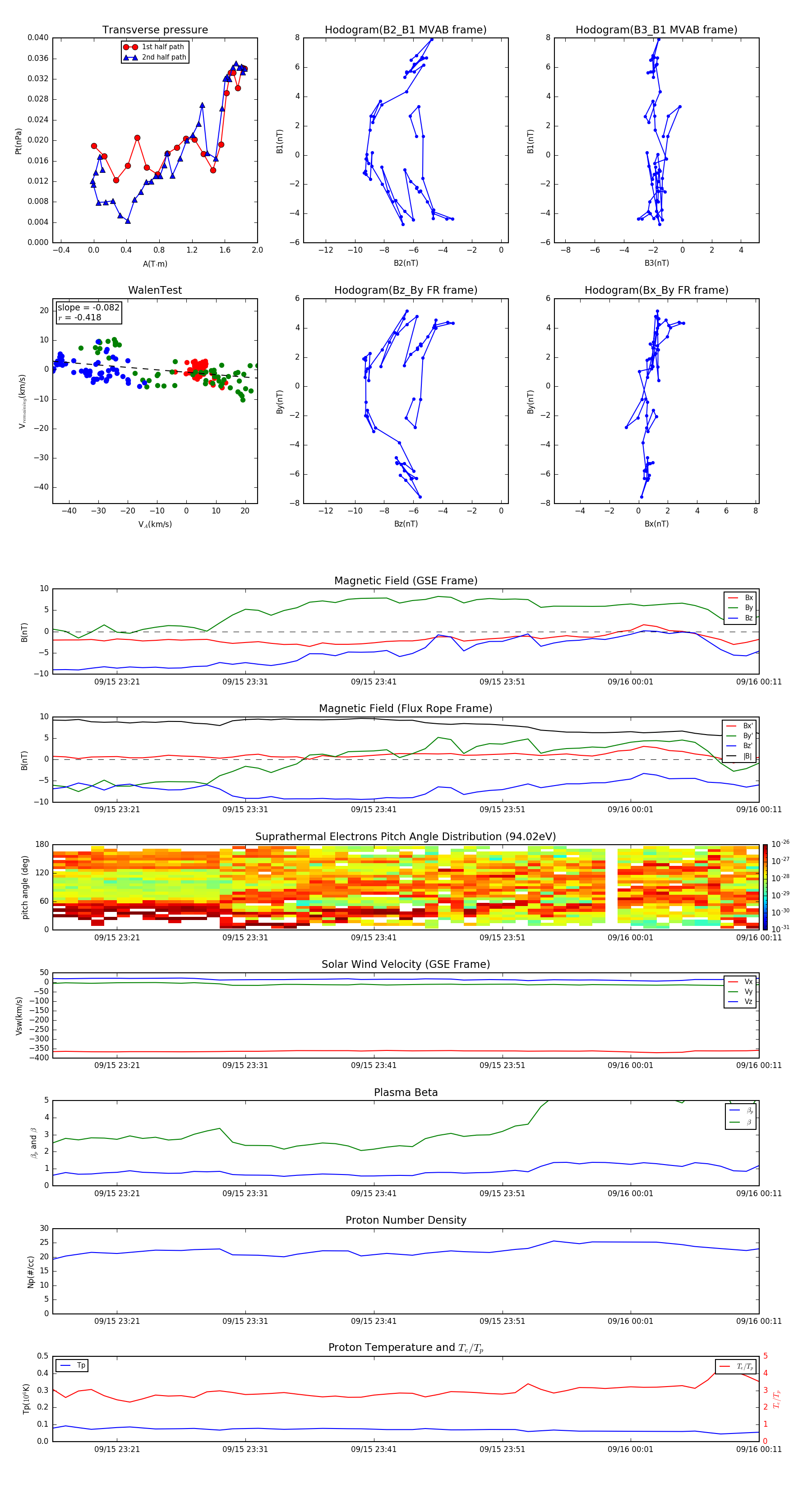
Flux Rope in 2000

Flux Rope Event 2000-09-15 23:16 ~ 2000-09-16 00:11 (56 minutes)


plot