HOME   LIST
‹–   –›

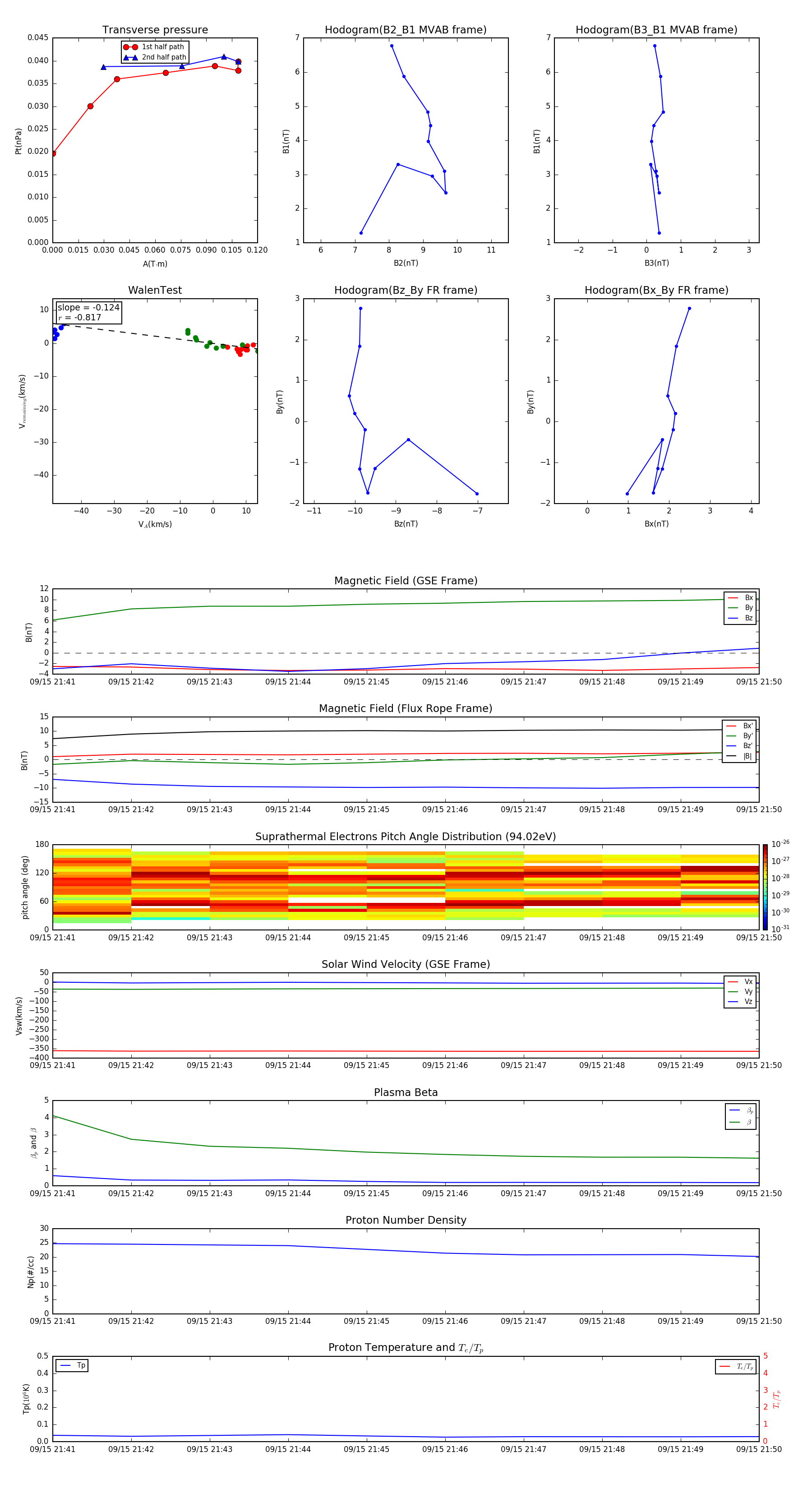
Flux Rope in 2000

Flux Rope Event 2000-09-15 21:41 ~ 2000-09-15 21:50 (10 minutes)


plot