HOME   LIST
‹–   –›

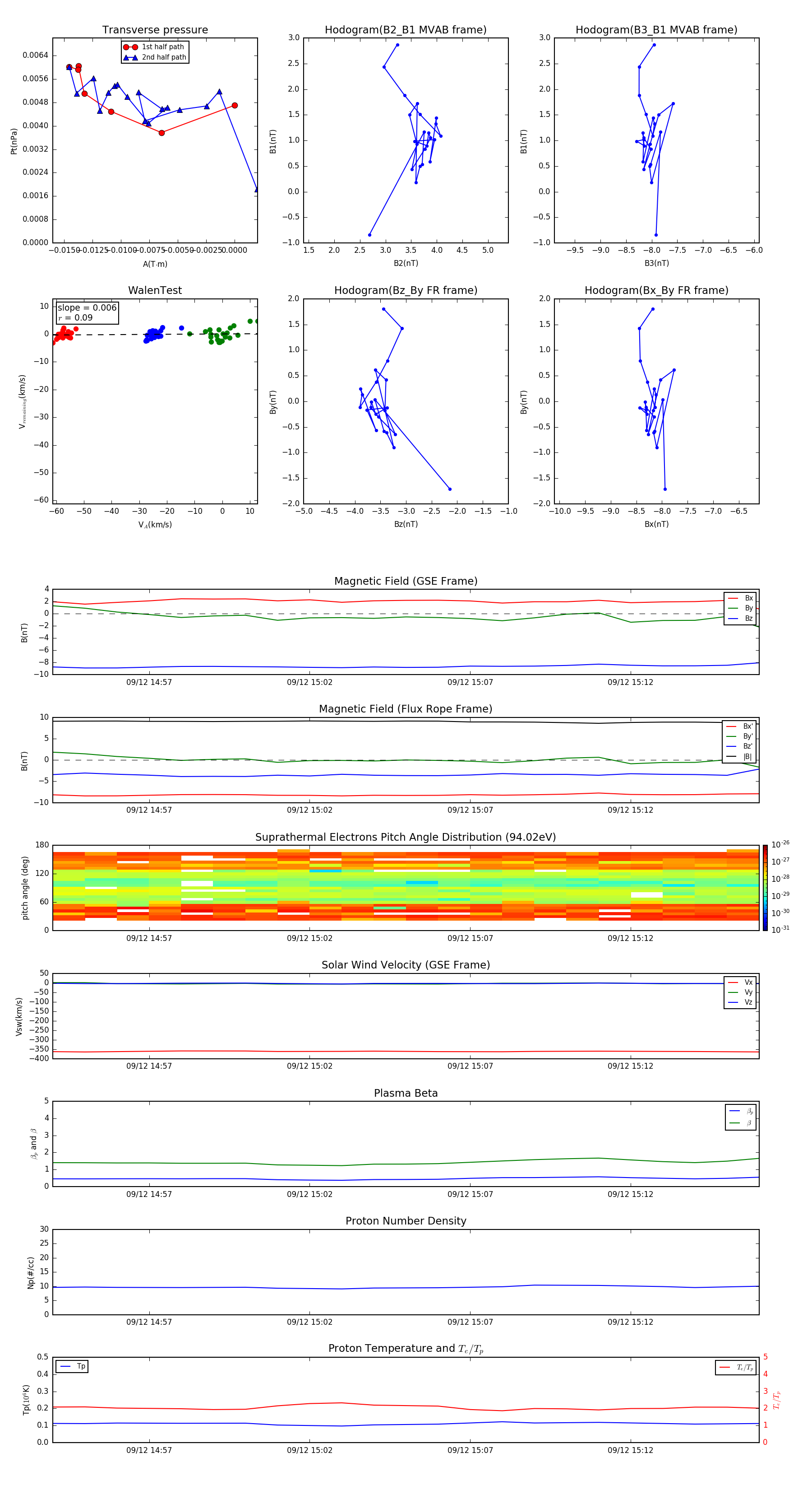
Flux Rope in 2000

Flux Rope Event 2000-09-12 14:54 ~ 2000-09-12 15:16 (23 minutes)


plot