HOME   LIST
‹–   –›

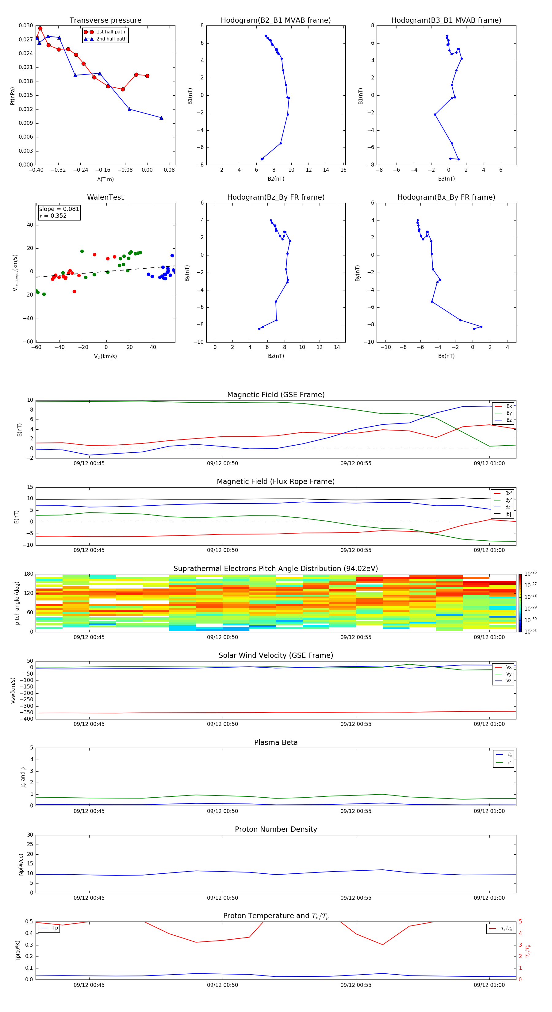
Flux Rope in 2000

Flux Rope Event 2000-09-12 00:43 ~ 2000-09-12 01:01 (19 minutes)


plot