HOME   LIST
‹–   –›

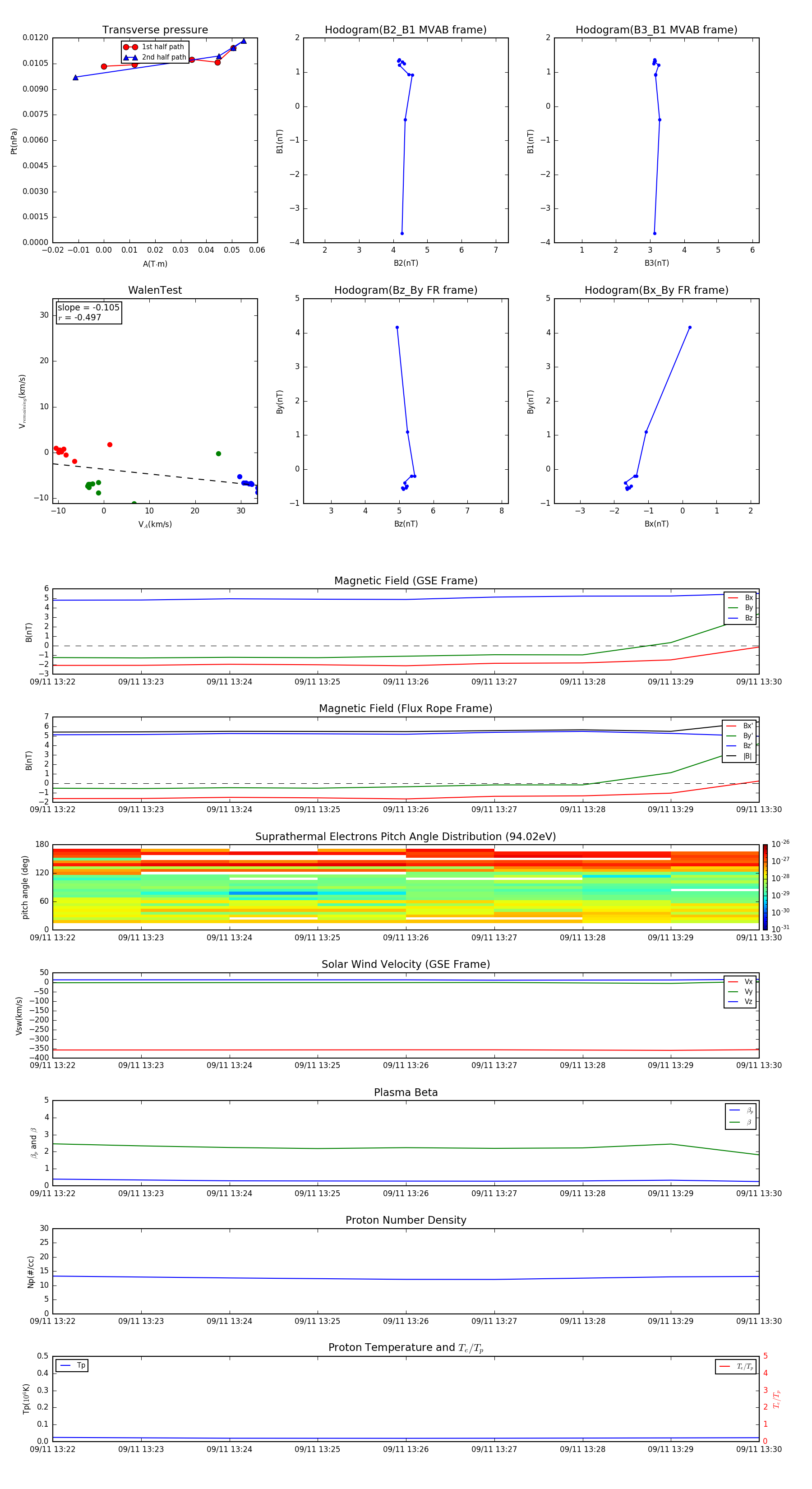
Flux Rope in 2000

Flux Rope Event 2000-09-11 13:22 ~ 2000-09-11 13:30 (9 minutes)


plot