HOME   LIST
‹–   –›

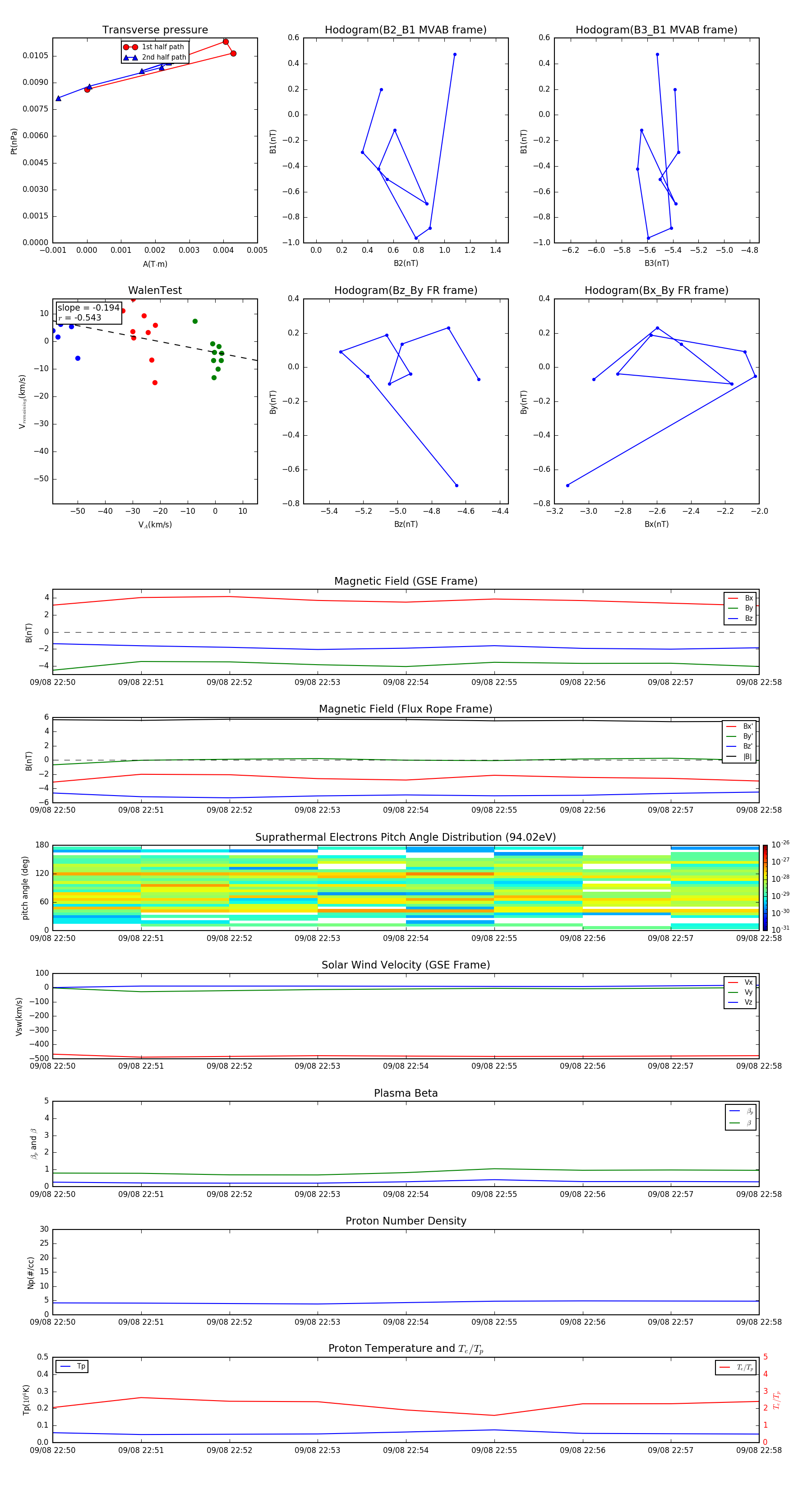
Flux Rope in 2000

Flux Rope Event 2000-09-08 22:50 ~ 2000-09-08 22:58 (9 minutes)


plot