HOME   LIST
‹–   –›

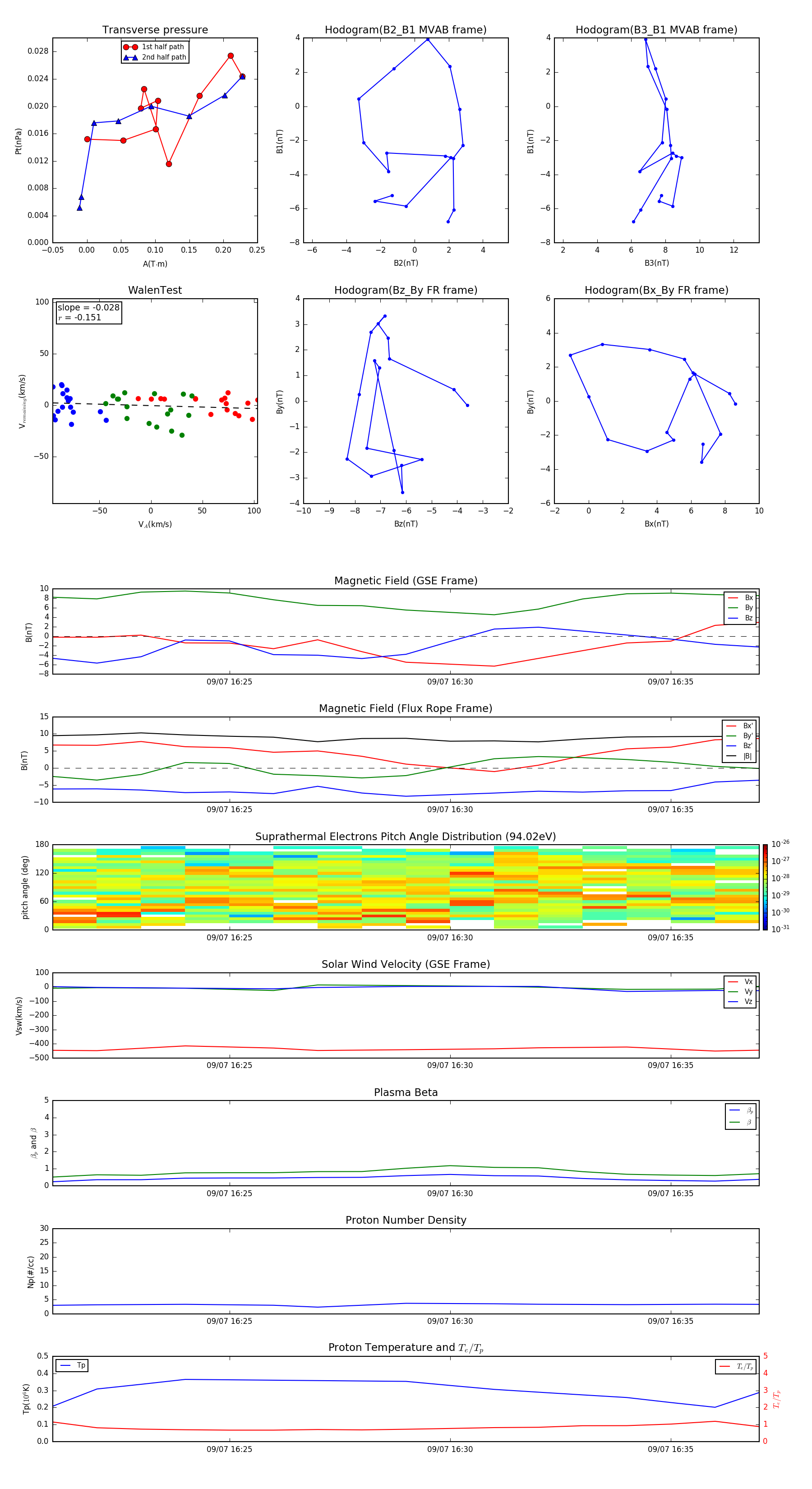
Flux Rope in 2000

Flux Rope Event 2000-09-07 16:21 ~ 2000-09-07 16:37 (17 minutes)


plot