HOME   LIST
‹–   –›

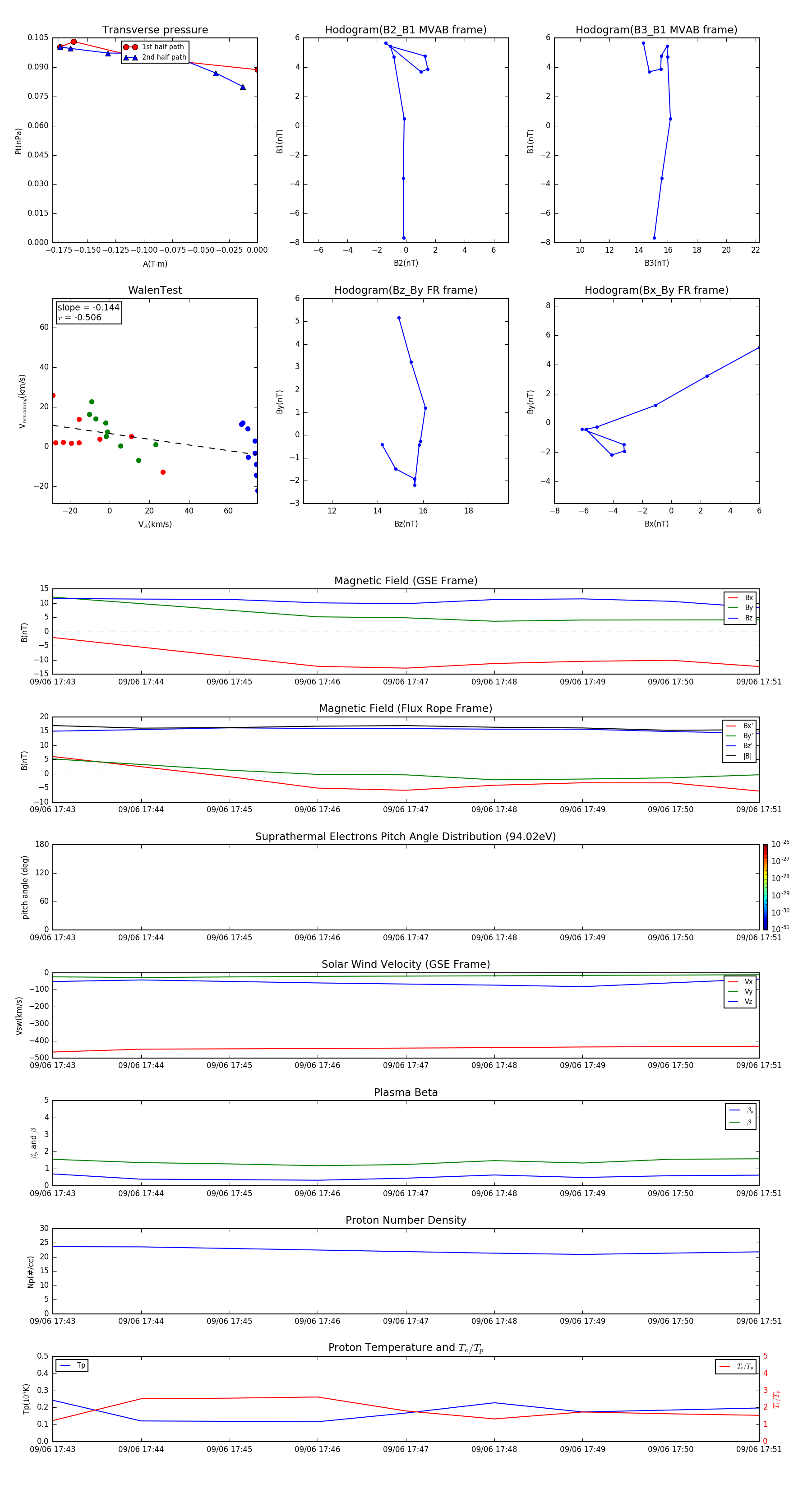
Flux Rope in 2000

Flux Rope Event 2000-09-06 17:43 ~ 2000-09-06 17:51 (9 minutes)


plot