HOME   LIST
‹–   –›

Flux Rope in 2000

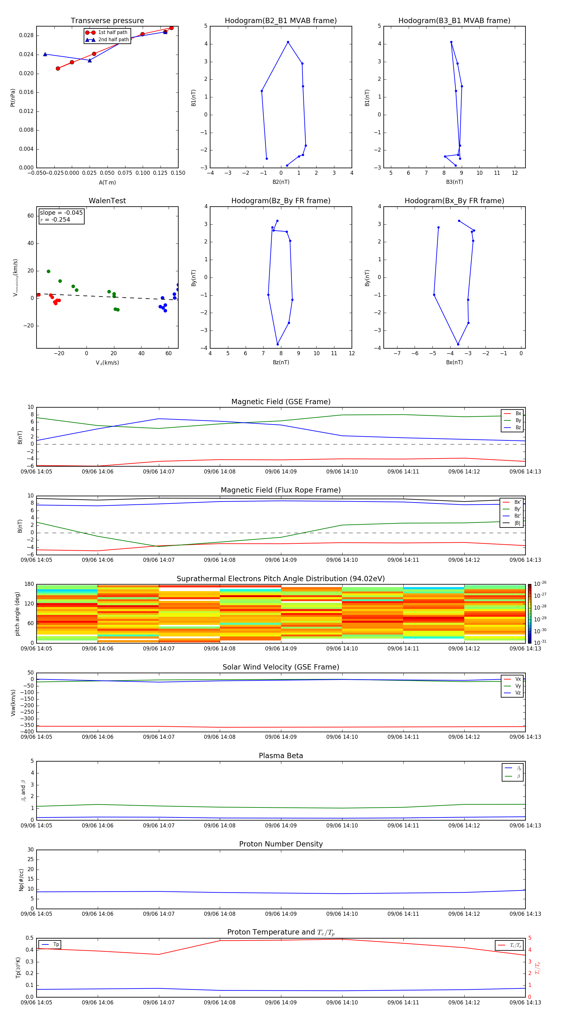
Flux Rope Event 2000-09-06 14:05 ~ 2000-09-06 14:13 (9 minutes)


plot